用USB为电池充电(DS2712芯片)
通用串行总线(USB)端口是一种带有电源和地的双向数据端口。USB可以连接所有类型的外围设备,包括外部驱动器、存储设备、键盘、鼠标、无线接口、摄像机和照相机、MP3播放器以及数不尽的各种电子设备。这些设备有许多采用电池供电,其中一些带有内置电池。对于电池充电设计来说,应用广泛的USB既带来了机遇,也带来了挑战。本文阐述了如何将一个简单的电池充电器与USB电源进行接口。文章回顾了USB电源总线的特性,包括电压、电流限制、浪涌电流、连接器以及电缆连接问题。同时介绍了镍氢电池(NiMH)和锂电池技术、充电方法以及充电终止技术。给出了一个完整的示例电路,用于实现USB端口对NiMH电池智能充电,并给出了充电数据。
USB特性
USB总线能够为低功耗电子设备提供电源。总线电源与电网隔离,并且具有很好的稳定性。但是,可用电流有限,同时负载和主机或电源之间存在潜在的互操作问题。
USB端口由90Ω双向差分屏蔽双绞线、VBUS (+5V电源)和地组成。这4条线由铝箔内屏蔽层和编织网外屏蔽层进行屏蔽。最新的USB规范标准是2.0版,可以从USB组织免费获得
USB端口可分为低功率端口和大功率端口两类,低功率端口可提供1个单位负载的电流,大功率端口可最多提供5个单位负载的电流。当设备刚连接到USB端口时,枚举过程对器件进行识别,并确定其负载要求。在此过程中,只允许设备从主机吸取最多1个单位负载的电流。枚举过程完成后,如果主机的电源管理软件允许,则大功率设备可以吸取更大的电流。
某些主机系统(包括下游USB集线器)通过保险丝或者有源电流检测器提供限流功能。如果USB设备未经过枚举过程便从USB端口吸取大电流(超过1个单位负载),则主机会检测到过流状态,并会关闭正在使用的一个或多个USB端口。市场上供应的许多USB设备,包括独立电池充电器,都没有功能控制器来处理枚举过程,但吸取的电流却超过了100mA。在这种不恰当的条件下,这些设备可能导致主机出现问题。例如,如果一个吸取500mA电流的设备插入总线供电的USB集线器,而且未进行正确的枚举过程,则可能导致集线器端口和主机端口同时过载。
主机操作系统采用高级电源管理时情况会更加复杂,特别是笔记本电脑,它总是希望端口电流尽可能低。在某些节电模式下,计算机会向USB设备发出挂起命令,而后则认为设备进入了低功耗模式。设备中包含一个能与主机进行通信的功能控制器始终是一个比较好的做法,即使对于低功耗设备来说也是如此。
USB 2.0规范非常全面,规定了电源的质量、连接器构造、电缆材质、容许的电压跌落以及浪涌电流等。低电流和大电流端口具有不同的电源指标。这主要是由主机和负载间的连接器和电缆上的电压跌落决定的,并包括由USB供电的集线器上产生的电压跌落。包括计算机或者自供电USB集线器在内的主机,都具有大电流端口,可提供最大500mA的电流。无源、总线供电的USB集线器具有低电流端口。表1列出了USB大电流和低电流端口上游端(电源)引脚允许的电压容限。
表1. USB 2.0规范电源质量标准
| Parameter | Requirement |
| DC voltage, high-power port* | 4.75V to 5.25V |
| DC voltage, low-power port* | 4.40V to 5.25V |
| Maximum quiescent current (low power, suspend mode) | 500µA |
| Maximum quiescent current (high power, suspend mode) | 2500µA |
| Maximum allowable Input capacitance (load side) | 10µF |
| Minimum required output capacitance (host side) | 120µF ±20% |
| Maximum allowable inrush charge Into load | 50µC |
*这些指标适用于上游端主机或集线器端口的连接器引脚。电缆和连接器上的I x R跌落需另外考虑。
在符合USB 2.0规范的主机中,大功率端口的上游端具有120µF、低ESR电容。所连接的USB设备的输入电容限制在10µF以内,在最初的负载连接阶段,允许负载从主机(或自供电集线器)吸取的最大电荷数为50µC。这样一来,当新设备连接至USB端口时,上游端口的瞬态电压跌落小于0.5V。如果负载正常工作时需要更大的输入电容,则必须提供浪涌电流限制器,以保证对更大的电容充电时电流不会超过100mA。
当USB端口带有一个总线供电的USB集线器,集线器上接了低功耗设备时,USB口上允许的直流电压跌落如图1所示。大功率负载与总线供电的集线器连接时,电压跌落将超过图1给出的指标,并会引起总线过载。

图1. 主机至低功率负载的电压跌落大于图中给出的允许直流电压跌落时,会引起总线过载
电池充电要求
单节锂离子和锂聚合物电池
对Li+和Li-Poly电池来说,首选的充电曲线是从恒流充电开始,一直持续到电池电压达到额定电压。然后,充电器对电池两端的电压进行调节。这两种调节方式构成了恒流(CC)恒压(CV)充电方式。因此,这种类型的充电器通常称为CCCV充电器。CCCV充电器进入CV模式后,电池的充电电流开始下降。若采用0.5C至1.5C的典型充电速率充电,则当电池达到其充满容量的80%至90%时,充电器由CC模式转换为CV模式。充电器一旦进入CV充电模式,则对电池电流进行监视;当电流达到最低门限(几毫安或者几十毫安)时,充电器终止充电。锂电池的典型充电曲线如图2所示。

图2. 使用CCCV充电器对Li+电池充电时的典型曲线
从图1所示的USB电压跌落指标可以看出,端口供电集线器的下游低功率端口电压不具备足够的余量,很难将电池充至4.2V。充电通路上存在的小量额外电阻会妨碍正常充电。
Li+和Li-Poly电池应在合适的温度下进行充电。制造商推荐的最高充电温度通常为+45°C至+55°C之间,允许的最大放电温度可再高出10°C左右。这些电池使用的材料,化学性质非常活泼,如果电池温度超过+70°C,会发生燃烧。锂电池充电器应具备热关断电路,该电路监视电池温度,如果电池温度超过制造商推荐的最大充电温度时,则终止充电。
镍氢电池(NiMH)
NiMH电池比锂电池要重一些,其能量密度也比锂电池低。一直以来,NiMH电池比锂电池要便宜,但是最近二者的价格差在缩小。NiMH电池具有标准尺寸,在大多数应用中可直接替换碱性电池。每节电池的标称电压为1.2V,充满后会达到1.5V。
通常采用恒流源对NiMH电池充电。当达到充满状态时,会发生放热化学反应,并导致电池温度上升,电池端电压降低。可检测电池温度上升速率或者负向电压变化率,并用来终止充电。这些充电终止方法分别称为dT/dt和-ΔV。充电速率非常低时,dT/dt和-ΔV不太明显,很难精确检测到。电池开始进入过充状态时,dT/dt和-ΔV响应开始显现。此时如果继续充电,将损坏电池。
终止检测在充电速率大于C/3时要比低充电速率时容易得多。温度上升速率大约为1°C/分钟,-ΔV响应也比低充电速率时更明显。快充结束后,建议以更小的电流再充一段时间,以彻底充足电池(补足充电)。补足充电阶段结束后,采用C/20或者C/30的涓充电流来补偿自放电效应,使电池维持在充满状态。图3所示为采用DS2712 NiMH充电器对NiMH电池(事先已充了一部分电)进行充电的电池电压曲线。在该图中,上面一条曲线的数据在充电电流正在灌入电池时获得,下面那条曲线的数据在切断电流时测得。在DS2712中,该电压差被用来区分NiMH电池和碱性电池。如果检测到碱性电池,则DS2712不会对它进行充电。

图3. 采用DS2712充电控制器对NiMH电池充电
开关与线性
USB 2.0规范允许低功率端口提供最大100mA电流,大功率端口提供最大500mA电流。如果采用线性调整器件来调节电池充电电流,这也就是最大可提供的充电电流。线性调整器件(图4)的功耗为P = VQ x IBATT。这会造成调整管发热,可能需要安装散热器,以防止过热。

图4. 功耗等于电池充电电流乘以调整管两端的电压
对应5V标称输入电压,调整器件消耗的功率与电池类型、数量和电池电压有关。

图5. 采用5.0V电压的USB端口对NiMH电池充电时,线性调整器件的功耗
标称输入电压为5.0V时,线性USB充电器对NiMH电池充电的功耗计算结果如图5所示。对单节电池充电时,线性充电器的效率仅为30%;对两节电池充电时,效率为60%。用500mA电流对单节电池充电时,功耗会高达2W。这样的功耗通常需要加散热器。功耗为2W时,热阻为+20°C/W的散热器在+25°C环境温度下会被加热至大约+65°C,要得到满额性能,还需要有流动空气来协助其散热。处于空气静止的封闭空间内,温度会更高。
采用基于开关调节器的充电器可解决多个问题。首先,与线性充电器相比,能够以更快的速率、更大的电流对电池进行充电(图6)。由于功耗较低、发热较少,热管理方面的问题也减少了。同时,由于运行温度降低,充电器更加可靠。

图6. 对单节NiMH电池充电时,线性充电器和开关充电器的充电时间不同
图6中的计算结果基于以下条件和假设得到:采用高功率USB口最大允许电流(500mA)的大约90%充电;开关调节器采用非同步整流的buck转换器,具有77%效率。
电路实例
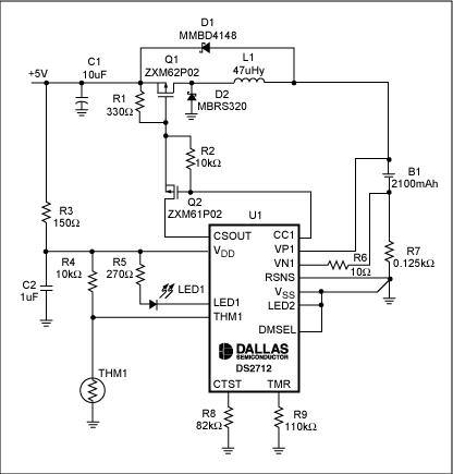
图7所示电路是用于单节NiMH电池充电的开关模式降压型调节器。它采用DS2712充电控制器调节充电电流和终止充电。充电控制器监视温度、电池电压和电池电流。如果温度超过+45°C或者低于0°C,控制器不会对电池充电。

图7. USB端口对单节NiMH电池快速充电的原理图
CC1为低电平时,启动电流闭环控制。图8所示为启动开关时的波形。上方波形是0.125Ω (检流电阻两端的电压,下方波形是Q1漏极至GND的电压。开始时,当Q1打开(CC1和CSOUT均为低电平)时,电感电流向上爬升。当电流增大到使检流电阻两端的电压达到0.125V时,CSOUT变为高电平,开关关断。此后,电感电流开始下降,直到检流电阻两端的电压达到约0.1V,CSOUT又变为低电平。只要CC1为低电平,该过程将一直持续。

图8. USB NiMH充电器的启动波形
DS2712的内部状态机控制着CC1的工作。充电开始时,DS2712先对电池进行状态测试,以确保电池电压在1.0V至1.65V之间,并确认温度在0°C至+45°C之间。如果电压低于1.0V,DS2712将以0.125的占空比拉低CC1,对电池缓慢充电,以防损坏电池。一旦电池电压超过1.0V后,状态机转为快充模式。快充时占空比为31/32,即大约97%。“跳过”的间隙内进行电池阻抗测试,以确保不会对错误放入充电器的高阻抗电池(例如碱性电池)进行充电。检测到-2mV的-ΔV后,快充结束。如果未检测到-ΔV,将持续快充,直到快充定时器超时,或检测到过温或者过压故障状态(包括阻抗不合格)为止。快充完成(由于-ΔV或快充定时器超时) 后,DS2712进入定时补足充电模式,占空比为12.5%,持续时间为所设快充定时的一半。补足充电完成后,充电器进入维持模式,占空比为1/64,直到电池被拿走或重新上电。
采用图7所示充电器和大功率USB端口对2100mAh NiMH电池充电时,快充时间为2小时多一点,大约3个小时完成包括补足充电在内的全部充电过程。从端口吸取的电流为420mA。如果需要与主机进行枚举过程,并需要大电流使能操作,可在R9和地之间串联一个开漏极nMOSFET。如果MOSFET关断,则TMR浮空,DS2712进入挂起状态。
总结
对于小型消费类电子设备的电池充电而言,USB端口是一个经济、实用的电源。为完全符合USB 2.0规范,连接在USB端口上的负载必须能够与主机进行双向通信。负载也必须符合电源管理要求,包括低功耗模式,以及便于主机确定何时需要从端口吸取大电流的手段。尽管部分兼容的系统能够适应大部分USB主机,但有时会出现意想不到的结果。只有很好地理解USB规范要求和负载的期望,才能在对于规范的兼容性与负载复杂度之间取得较好的平衡。
本文相关DataSheet:
Pre:HONEYWELL SS511AT 原装正品 长期供应 提供技术 参数 PDF资料下载 2026-02-04
Next:基于ADuC834单片机的一氧化碳监测报警仪设计 2026-02-04

Collect
Navigate:






