集成温度传感器LM94022及其应用
lm94022是一种模拟输出的集成温度传感器,主要应用于手机、无线收发器、电池管理、汽车、办公室设备及家用电器等。该传感器主要特点包括工作电压低,可在1.5v电压下工作;工作电压范围宽—1.5~5.5v;末级为推挽输出,有±50μa输出电流的能力;有四种灵敏度供用户选择;测量范围为-50~+150℃;静态电流低,典型值为5.4μa;精度(与测量范围有关):20~40℃为 ±1.5℃;-70~-50℃为±1.8℃;-50~90℃为±2.1℃;-50~150℃为±2.7℃;采用小尺寸so70封装。
管脚排列与功能
lm94022的管脚排列如图1所示,各管脚功能如表1所示。

图1 lm94022管脚排列
表1 lm94022管脚功能
灵敏度选择端gs0及gs1
lm94022根据gs0、gs1被施加的不同电平有4种灵敏度供用户选择,如表2所示。用户可根据测温的范围及接口电路的工作电压的条件来合理选择。灵敏度由gs0及gs1的电平确定:高电平要求大于(vdd-0.5v);低电平要求小于0.5v。
表2 lm94022提供的4种灵敏度(
lm94022的输出特性
lm94022的输出特性如图2所示,这是测量温度与输出电压在不同灵敏度时的特性。由于输出电压随温度升高而下降,其灵敏度为负值。在vdd为5v时,不同灵敏度的几个特定温度值时的输出电压如表3所示(典型值)。
从图2可看出,其线性度极好,这是线性化后的特性。按表3的数据计算出的灵敏度值与表2给出的典型灵敏度有一些差值。例如,在gs=00时,-25℃时的输出电压为1168mv,-50℃时的输出电压为1299mv,则其平均灵敏度为-5.24mv/℃;50℃时的输出电压为760mv,75℃时的输出电压为619mv,则其平均灵敏度为5.64mv/℃。表2中gs=00时,灵敏度为-5.5mv/℃。

图2 lm94022的输出特性
表3 vdd为5v,ta为25℃时的输出电压值
基本应用电路
图3是lm94022的基本应用电路。在此电路中,gs0、gs1都接地(低电平),所以灵敏度选择的是-5.5mv/℃。lm94022一般用作精度要求不高的温度测量及控制,其输出端往往与比较器或微控制器等接口。 若温度传感器与控制电路距离较远时,连接线应采用屏蔽线。

图3 lm94022的基本应用电路
接电容负载的电路如图4及图5所示。图4与图5的差别是负载电容容量不同:当负载电容cload<1100pf时,用图4电路,当cload>1100pf时,用图5电路。图5中rs值与cload大小有关,如表4所示。图4及图5中均未画出确定灵敏度的gs0及gs1端的连接。

图5 接电容负载的电路图(cload >1100pf)
表4 cload值与rs的关系
当lm94022直接与adc(或微处理器中的adc)接口时,开始工作时,lm94022的推挽输出端能向adc中的cin充电,如图6所示。

图6 lm94022与adc接口电路图
应用电路举例
1 增加关闭控制功能的电路
lm94022是低功耗器件,为实现多路温度测量,可采用关闭控制,在断开vdd时,out端呈高阻抗。可以在lm94022的vdd端接一个反相器(见图7)或接一个两输入与门来实现关闭(见图8)。两者的区别是,前者施加高电平时实现关闭;后者是施加低电平时实现关闭。

图8 lm94022接两输入与门实现关闭功能
图9 数字温度计电路
2 数字显示温度计
图9是一种数字温度计,其测量温度范围-40~+125℃。lm94022检测的温度转换成模拟信号电压输出,其输出电压直接与带有adc的微处理器接口,往adc变换后的数字信号由微处理器进行处理后转换成相应的七段码,送温度显示(数码管),若采用微处理器对传感器作软件线性补偿,可提高测温精度。数字键出可输入报警温度给微处理器,若检测到的温度超过报警温度时,微处理器输出信号,使报警电路发出声、光报警。微处理器的i/o口还可输出开关控制信号,对温度实现简单的开关控制(这部分在图9中未画出)。

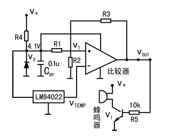
图10 简易的超过阈值温度报警电路
3 简易的超过阈值温度报警电路
图10是一种简易的超过阈值温度报警电路。该电路由温度传感器、比较器、4.1v基准电压源、三极管、蜂鸣器及电阻r1~r5等组成。
电路的工作原理:若lm94022温度传感器的灵敏度已设定,则设定的阈值温度tth对应的电压值vt可以从图2(或表3)中求出。若先不考虑产生滞后作用的r3的影响,则可以根据已知的vt值求出r1、r2值(在先确定r1值后求出r2值),vt=4.1v×r2/(r1+r2)。
为防止温度在阈值温度附近因传感器输出信号中存在噪声电压影响而使比较器输出产生振荡,在比较器电路中加了一个正反馈电阻r3,则产生一滞后电压vhys,并且vt值也受r3的影响成为vt2,改进的超过阈值温度报警电路温度特性和输出波形如图11所示。

图11 温度特性和输出波形图
vhys=vt2-vt1,其中vt1、vt2可按下式求出。
vt2=4.1v×r2/(r1+r2//r3)
vt1=4.1v×r2/(r2+r1//r3)
上式中4.1v是基准电压值。为减小r3对vt值的影响,一般r3取值较大(如470kω~2mω)。
基准电压4.1v经r1、r2分压后的电压vt2加在比较器同相端,lm94022测量温度输出的电压vtemp加在比较器反相端。一旦vtemp 降到(vt2-vhys)时,比较器输出vout才由高电平跳变到低电平,报警声停止。
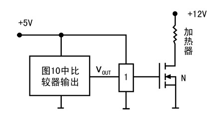
4 简易的温度控制电路
若要控制图10中的温度tth基本保持稳定(约有±3~±5℃变化),可采用图12的电路对tth实现自动控制。当温度超过tth时,比较器的vout输出高电平,经反相器后输出低电平,n沟道mosfet截止,加热器停止加热;当温度降到(tth-thys)时,vout由高电平跳变到低电平,n沟道mosfet导通,加热器又加热,使温度上升。这样温度在tth上下波浪式变动。

图12 简易的温度控制电路
应用注意事项
应用lm94022的设计注意事项如下。
● 为保证传感器输出电压精度,vdd取值为vdd=vout+1v;
● 设计时应尽可能取大的灵敏度,以减少噪声对输出信号电压的影响;
● 为减少噪声影响,可在lm94022输出端加一个高频旁路电容器;
● 当传感器与接口电路之间连接较长时,连接线应采用屏蔽线。
本文相关DataSheet:
Pre:设计电子衡器如何正确选用传感器? 2026-03-16
Next:传感器选用的一般原则 2026-03-16

Collect
Navigate:






