SLA7032 SLA7033 现货供应电机驱动IC 提供技术资料及报价
Update:2009-04-09 Views:9651
【产品名称】SLA7032M SLA7033M
【产品类别】 步进电机驱动IC
【产品封装】ZIP
【产品产家】SANKEN
【产品说明】我公司长期特价供应全新原装SANKEN SLA全系列产品 详情请登录www.sumzi.com咨询!
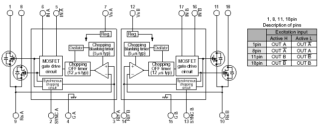
SLA7032M and SLA7033M
2-Phase Stepper Motor Unipolar Driver ICs
DATASHEET PDF
97032.pdf(欢迎点击下载PDF)
Functional Block Diagram

| Part Number | Package Type | RoHS | Part Composition/ | Temperature |
| Compliant | RoHS Data | |||
| SLA7032M | 18-pin SIP | Yes | -- | -20 °C to 85 °C |
| SLA7033M | 18-pin SIP | Yes | -- | -20 °C to 85 °C |
询价热线:
0755-83283733, 83031813,33062500
QQ:623069669
MSN:sumzi003@sumzi.com sumzi006@sumzi.com
Email:sumzi@sumzi.com
http://www.sumzi.com
Pre:温度传感器 LM35DT NS 提供PDF文档 2026-02-08
Next:MOTOROLA LF357H 原装 长期供应 PDF技术资料 2026-02-08

Collect
Navigate:






