News

技术资料

Navigate:Home > News > 技术资料 > Details

USB电路保护设计方案

Update:2008-03-14 Views:5092
PPTC(聚正温度系数)装置是对电脑及有关装置提供电流过载保护的一种既可靠又经济的解决方案。由于这种装置设有各种尺寸和功率范围,让电路设计者可以选择最合适的款式以满足电路设计和USB规范的需求。
  现时的USB技术使得各种能够自行识别的外部设备与电脑联接,并自行装载驱动程序以运行新的装置。而一般即插即用装置,需要有电源的USB接口进行数据传输并提供电源。当发生短路或连接了受损设备时,如受损的电缆或联接头插入USB接口时,必须对USB集线器及主机装置提供有效保护。由于这种情况在PC或集线器的使用过程中经常发生,USB规范中要求对装置进行可复式电流过载保护,特别指出"PPTCs"是理想的保护技术。
  USB装置可归类为向USB提供额外联接点的集线器,或是为系统提供其它功能的功能模块(例如数控操纵杆)。集线器装置还可进一步分为总线供电和自供电两种。
  总线供电集线器从USB连接头的电源插脚取得所有内部功能模块和后续接口所需的电源。集线器从前级的装置中可获取高达500毫安的电流。而有源总线集线器的外接口每个可获得高达100毫安电流,最多可有4个外接口。
  自供电集线器用于内部功能和后续接口的电源并不是来自USB接口,尽管前级的USB接口能够提供100mA的电流并使得当集线器发生断电时,界面仍然能够正常运行。集线器必须能够为所有後级联接上提供高达500毫安电流。
  USB规范对电流过载保护的要求如下:
  * 为安全起见,主机和自供电集线器必须提供电流过载保护。
  * 集线器必须设有对电流过载检测并且能够将检测结果传达给USB软件。
  * 如果由于一批后续接口取电而导致整体电流超过预设定值,电流过载保护电路必须要能够消除或减少所有受影响的后续接口的电源。
  * 电流过载跳闸点不能超过5.0安培,而且必须高於最大允许的接口电流,使得瞬间电流(例如,电源打开或动态联接或重新配置时)不会导致电流过载保护器跳闸。
  USB规范要求可以有独立或集合两种电流保护方案。使用PolySwitch分别保护独立接口, 能对后续电源联接提供有效的保护设计。当某个接口发生故障,该接口的PolySwitch装置跳闸,相邻的接口仍能够正常运行。独立接口保护也使得设计者选择较轻巧、反应较为迅速的装置。
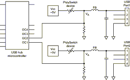
  图1是独立接口保护的基本电路及电流过载报告电路。在正常情况下,PolySwitch装置的后续设备电压(Va)约为5V。在发生故障时,Va会趺至低于1V。
  为了减小USB电缆上的EMI辐射,通常在Vcc插脚都串接有铁氧体磁环。磁环的串联阻抗以及RF阻尼是重要的依据。选择"导线加磁环"的配置主要是由于它具有较低的直流串接阻抗。而"电容器输出"的布局,在串接磁环后面再并联输出电容器,是使后续接口发挥优良电流特性的理想布局。


图1. 独立接口保护电路低压触发电流过载插脚故障报告


  电路板布局考虑
  为了达到USB1.1和USB2.0中有关电压降、电流以及EMI辐射的规范要求,可按照下面的指引设定PCB布局:
  * 所有正电源线布线应尽可能短并至少应用50-mil或1-ounce的铜线。
  * 尽可能避免过孔布线,如果不可避免,需将布线适当加粗。
  * 如果使用电源总线开关,将它放置靠近USB连接头。
  * 如有可能,分开火线和地线层次。
  * 如使用多层板,将开关部分(后续电路)和非开关部分(逻辑电路或前级电路)分开。
Applications|Products|Solutions|News|Partners|Supports|Contact
Copyright © 2002-2026Copyright @ 2017 Sumzi Electric Technical Co,.Ltd Of SHENZHEN . All rights reserved.No.11091659 for ICP Registration Purpose in Guangdong