电流/电压动态负反馈功放电路 TDA7294/TDA7293
Update:2009-04-10 Views:15670
询价热线:
0755-83283733, 83031813,33062500
QQ:623069669
MSN:sumzi003@sumzi.com sumzi006@sumzi.com
Email:sumzi@sumzi.com
http://www.sumzi.com
TDA7294/TDA7293电流/电压动态负反馈功放电路
(最新更新于2004/10/13)
TDA7294是ST意法公司一款新型DMOS大功率音频功放集成电路,它具有较宽范围的工作电压,(VCC+VEE)=80V;较高的输出功率(高达100W的音乐输出功率),并且具有静音待机功能,很小的噪声和失真以及过热、短路保护功能,有关电气参数如下:
电压范围:|VCC|+|VEE|=20V-80V
静态电流:30MA
输出功率:|VCC|=|VEE|=35V ,RL=8欧时为70W
总谐波失真(THD):0.01%(典型值)
转换速率(SR): 10V/us
开环增益:80dB典型推荐应用电路如下:
PCB图如下

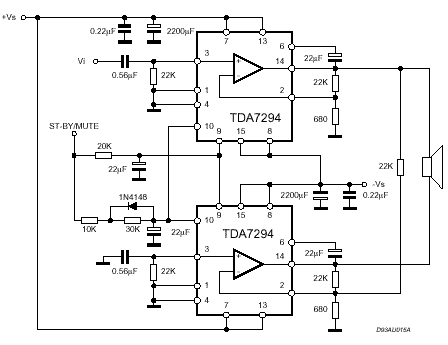
BTL接法如下
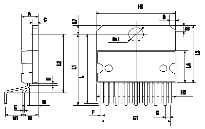
TDA7294的封装参数如下图

Pre:ALLEGRO UDN2981 A2981 A2982 现货技术资料 0755-22053656陈小姐 2026-02-07
Next:ATS665 中文介绍及应用(附PDF文档) 2026-02-07

Collect
Navigate:
音待机功能,很小的噪声和失真以及过热、短路保护功能,有关电气参数如下:







