IC驱动应变片电桥传感器
目前可以提供的应变片具有较宽的零应变电阻选择范围,可以选择的传感器材料和相关技术也非常广泛,但在大量应用中主要采用了几类数值(例如,120Ω和350Ω)。过去,标准值很容易实现与基本磁反射计的连接,这些反射计含有匹配输入阻抗网络,从而简化了应变测量。
应变片的类型和组成
金属应变片的生产采用了一定数量的合金,选择较小的应变片和应变材料温度系数差。钢、不锈钢和铝成为主要的传感器材料。也可以使用铍铜、铸铁和钛,“大部分”合金推动了温度兼容应变片的大批量低成本生产。350Ω铜镍合金应变片是最常用的。厚膜和薄膜应变片具有可靠和易于生产的特性,适用于汽车行业,其生产一般采用陶瓷或者金属基底,在表面沉积绝缘材料。通过汽相沉积工艺将应变片材料沉积在绝缘层的表面。采用激光汽化或者光掩模和化学刻蚀技术在材料上刻出传感片和连接线。有时会加入保护绝缘层,以保护应变片和连接线。
应变片材料一般包括专用合金,以产生所需的应变片阻抗、阻抗压力变化,以及(出于温度稳定性)传感器和基本金属之间的最佳温度系数匹配等。针对该技术开发了标称3kΩ至30kΩ的应变片和电桥电阻,用于生产压力和力传感器。
电桥激励技术
应变片、薄膜和厚膜应变片传感器一般采用惠斯通电桥。惠斯通电桥将应变片应变产生的电阻转换为差分电压(图1)。+Exc和-Exc终端加上激励电压后,+VOUT和-VOUT终端上出现与应变成正比的差分电压。
图1. 惠斯通电桥配置中连接的应变片
在半有源惠斯通电桥电路(图2)中,电桥只有两个元件是应变片,它们响应材料中的应变。这种配置的输出信号(满量程负载一般为1mV/V)是全有源电桥的一半。

图2. 半有源惠斯通电桥配置中连接的应变片
另一种全有源电桥电路(图3)采用了四片以上有源350Ω应变片。特征电桥电阻是350Ω,输出灵敏度是2mV/V,应变片在较大范围内采用了应变材料。

图3. 一种16应变片惠斯通电桥配置
温度对传感器性能的影响
温度导致零负载输出电压漂移(也称为失调),在负载情况下使灵敏度出现变化(也定义为满量程输出电压),对传感器性能有不利的影响。传感器生产商在电路中引入温度敏感电阻,补偿这些变化的一阶影响,如图1-3所示。
当温度变化时,电阻RFSOTC和RFSOTC_SHUNT调制电桥激励电压。一般而言,RFSOTC材料有正温度系数,电桥激励电压随温度升高而降低。随着温度的提高,传感器输出对负载越来越敏感。降低电桥激励电压能够减小传感器输出,有效地抵消内在温度效应。电阻RSHUNT对温度或者应变不敏感,用于调整RFSOTC产生的TC补偿量。0Ω的RSHUNT能够抵消RFSOTC的所有影响,而无限大的值(开路)将使能RFSOTC的所有影响。该方法补偿一阶温度灵敏度的效果非常好,但是不能解决更复杂的高阶非线性效应。
通过在电桥的一臂上插入温度敏感电阻来完成失调变化的温度补偿。这些电阻是图1-3中所示的ROTC_POS和ROTC_NEG。分流电阻(ROTC_SHUNT)调整ROTC_POS或者ROTC_NEG引入的温度影响量。使用ROTC_POS或者ROTC_NEG取决于失调是正温度系数还是负温度系数。
怎样实现电流激励驱动
由于电桥电阻随负载变化,以及内置灵敏度补偿网络(图2中显示的RFSOTC和RFSOTC-SHUNT)中的电流过大或者电流反向等原因,使用电流来激励电桥传感器有很大的困难。
可以采用各种方法来解决这些问题,实现电流激励驱动。一种简单的方法是使用MAX1452,通过配置实现电压驱动。该电路包括很少的外部元件,这些元件可满足电压激励需要的大电流要求。MAX1452是全集成信号调理IC,完成传感器激励、信号滤波和放大、失调和灵敏度的温度线性化等。
MAX1452主要设计用于压力传感中的硅片压阻换能器(PRT)。它采用了4个16位Δ-Σ DAC (D-A转换器)、温度传感器和温度系数表来完成电桥传感器的温度补偿和线性化(图4)。在传感单元和电压输出之间通过模拟信号通路来完成温度补偿和放大。该IC借助很少的外部电路就可以适应金属片或者厚膜应变片,为惠斯通电桥提供电压激励以及更强的电流驱动能力。

图4. MAX1452是电桥传感器全集成信号调理IC
MAX1452包括PRT电流激励电路(图5)。电路包括一个电流镜像(T1和T2),将小参考电流放大14倍,足以驱动2kΩ到5kΩ的PRT传感器。在RISRC和RSTC上加电压可以获得参考电流。该电压由运算放大器U1反馈环路中的16位精度满量程输出D/A转换器(FSO DAC)设置。

图5. PRT电桥激励电路图
FSO DAC采用了Σ-Δ体系结构,其数字输入来自闪存中的温度系数表。温度每递增1.5°C,每4ms向DAC提供唯一的16位系数。DAC输出电压驱动p沟道MOSFET T1的栅极,随之向RISRC和RSTC驱动足够的电流,产生等于FSO DAC电压的电压。通过T1的电流,由T2镜像放大14倍,成为电桥驱动电流。
电阻RSTC使能传感器激励电流的一阶调制,该电流是温度的函数。对于硅片PRT换能器,当电流通过电桥时,从结果传感器电桥电压中获得温度。这类传感器在电桥电阻和温度之间具有很好的传输函数。通过电流激励电桥,您可以调整结果电桥电压,利用它对失调和灵敏度进行一阶补偿。这可以通过连接电桥电压(引脚BDR)和满量程输出温度补偿DAC (FSOTC DAC)的参考输入来实现。但是要记住,当使用金属片或者厚膜应变片时,一般不适合采用电流激励。
电压驱动电路
MAX1452的内部75kΩ电阻可用作RISRC和RSTC,也可以通过开关SW1和SW2连接外部电阻,如图5所示。通过ISRC引脚访问运算放大器,实现电桥驱动的电压反馈。图6、图7和图8介绍了三种不同的电压驱动电路。

图6. 高阻抗传感器电路图,没有使用外部器件

图7. 具有npn晶体管的低阻抗传感器电路图

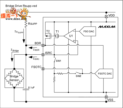
图8. 使用外部RSUPP驱动的电路
对于2kΩ以上的高阻抗传感器,图6中的简单电路为电桥提供了电压驱动激励。打开SW1和SW2禁止FSOTC DAC调制电路。连接引脚ISRC和BDR形成运算放大器反馈环路,从而获得电桥激励电压反馈。通过向电桥源出电流,晶体管T1和T2 (并联)提高了电桥电压,使其等于FSO DAC电压。
惠斯通电桥电路中连接的低阻抗(120Ω至2kΩ)应变片或者厚膜电阻不能直接由T2驱动。采用射极跟随配置的外部npn晶体管可以解决这一问题(图7)。流过npn晶体管的电流直接来自集电极VDD电源。驱动T1和T2,使其足以导通,打开npn晶体管,使运算放大器U1提高电桥电压。为关闭环路,ISRC的电桥电压被反馈至运算放大器。对电桥电压进行稳压,以匹配FSO DAC输出电压,在电桥上加入一个小的0.1µF电容,以保持稳定。
npn晶体管的基射极电压(VBE)具有较大的温度系数,通过U1的反馈来消除方程中该项的影响。低温时,VBE较大,最大电桥电压限制为:
VBRIDGEMAX = VDD - VT2SAT - VBE 与VBE温度补偿相似,控制反馈环路消除了方程中的TNPN增益温度分量。
为低阻抗电桥提供足够驱动电流的另一方法是在T2上并联一个小的外部电阻(图8中的RSUPP)。RSUPP保证了电桥电压略小于所需的值(VDD = 5.0V为3.0V)。T2提供更多的电流,把电桥电压提高到所需的值。由于T2处于OFF状态时,T2提供最小的电流,因此,应针对最差情况的小电桥电压来调整RSUPP。同样,T2的最大电流能力(VBDR = 4.0V时2mA)决定了可用的最大电桥电压调制。该电路可以用于具有灵敏度(TCS)相对较低温度系数的电桥传感器,它不需要较大的电桥电压调制。
U1反馈消除了RSUPP温度系数导致的灵敏度效应。设计电路时,为保证适当的驱动电流余量,应考虑RSUPP功率降额最大值和最小值。
总结
MAX1452灵活的电桥激励方法大大提高了用户的设计自由度。本文主要关注带有和不带有电流放大的电压驱动电路,并介绍了其他电桥驱动配置。其他设计考虑包括在控制环路上使用外部温度传感器,在环路中送入OUT信号,实现传感器线性化(即,相对于测量参数的非线性)等。
Pre:ST推出1/4英寸光学格式3百万像素Raw Bayer传感器 2026-02-07
Next:水流量传感器的应用! 2026-02-07

Collect
Navigate:






