A3946 半桥式功率 MOSFET 控制器
Update:2009-04-24 Views:6426
半桥式功率 MOSFET 控制器
特点
- 7 伏特最小输入电源电压的芯片充电泵
- 驱动较宽范围的 N 通道 MOSFET 的高电流门驱动器
- 带充电泵的自举门驱动器,100% 工作循环
- 过温保护
- 欠压保护
- -40°C 至 135°C 环境温度工作
描述
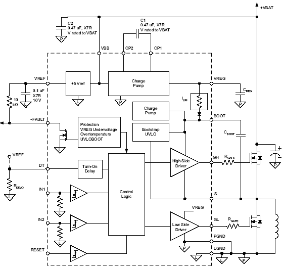
A3946 专为要求较高功率单向直流发动机,三相无刷直流发动机或其它电感负载的应用设计。 A3946 提供两个高电流驱动器输出,能够驱动较宽范围功率的 N 通道 MOSFET。 高端门驱动器开启可控制电流至负载的 N 通道 MOSFET,而低端门驱动器则开启作为同步整流器的 N 通道 MOSFET。
自举电容器可提供 N 通道 MOSFET 需要的上述电池电源电压。 高端内部充电泵允许半桥式直流电(100% 工作循环)操作。
功能方框图
询价热线:
0755-83283733, 83031813,33062500
QQ:623069669
MSN:sumzi003@sumzi.com sumzi006@sumzi.com
Email:sumzi@sumzi.com
http://www.sumzi.com
Pre:混合信号芯片设计中的温度分析 2026-02-06
Next:A3935 三相功率 MOSFET 控制器 2026-02-06

Collect
Navigate:






