A3935 三相功率 MOSFET 控制器
Update:2009-04-24 Views:6274
A3935
三相功率 MOSFET 控制器
优点
- 可驱动各种三相桥式 N 通道 MOSFET
- 与低压电池电源一起使用的 PFM 升压转换器
- 用于门极驱动器电源的内部 LDO 稳压器
- 用于高端门极驱动器的自举电路
- 电流监视输出
- 可调节的电池过电压侦测功能
- 诊断输出
- 电动机引脚电池短路、接地短路和电桥断开保护
- 欠压保护
- -40°C 到 150°C,TJ 操作
- 过热关机功能
描述
A3935 特别设计用于要求高功率电动机的汽车应用。 所有器件都提供六个高电流门极驱动器输出,能够驱动各种三相桥式 N 通道 MOSFET。
汽车系统的要求之一就是在电池输入范围不断改变的过程中保持稳定操作。 A3935 包含了可调整脉冲频率的升压转换器,能为驱动外部 MOSFET 提供恒定电源电压。 自举电容用于提供 N 通道 FET 所要求的上述电池电源电压。
六个 TTL 兼容的输入确保可对每个门输出进行直接控制。 还结合了差分放大器,允许对三相电桥中的电流进行准确测量。
可对诊断输出进行持续监视,以在电池短路、电源短路、电桥断开和电池欠压/过压的情况下保护驱动器。 其他的保护功能包括无感时间、VDD 欠压和过热关机。
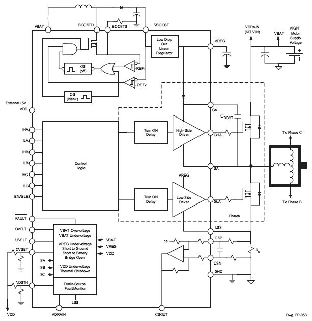
功能方框图
询价热线:
0755-83283733, 83031813,33062500
QQ:623069669
MSN:sumzi003@sumzi.com sumzi006@sumzi.com
Email:sumzi@sumzi.com
http://www.sumzi.com
Pre:A3946 半桥式功率 MOSFET 控制器 2026-02-04
Next:A3980 技术资料 2026-02-04

Collect
Navigate:






