A8483 1.2 兆赫增压转换器
Update:2009-04-24 Views:6497
用于显示偏压电源的 A8483
1.2 兆赫增压转换器
特点
- 输出电压可达到 35 伏特
- 2.5 至 10 伏特输入
- 带独立偏压电源的 0.9 至 18 伏特输入
- 输入电压为 2.7 伏特,电流为 15 毫安时提供 15 伏特电压
- 恒定的 1.2 兆赫开关频率可确保低噪音操作
- 300 毫安开关电流限制
- 1 微安停机电流
- 低噪音 PWM/模拟暗光
应用
- OLED 偏压电源/ WLED 背光
- 便携式电池供电设备
- 手机
- PDA(个人数字助理)
- 便携式摄像机、个人音响、MP3 播放器、相机
- 移动 GPS 系统
描述
A8483 是电流模式增压直流至直流转换器,采用 5-引脚 3 毫米 × 3 毫米优化热性能 MLP/TDFN 无铅封装。 体型更小的外部元件和集成 36 伏特开关可为多种应用减少元件数量和所占空间。
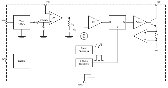
功能方框图
询价热线:
0755-83283733, 83031813,33062500
QQ:623069669
MSN:sumzi003@sumzi.com sumzi006@sumzi.com
Email:sumzi@sumzi.com
http://www.sumzi.com
Pre:A8530 超小型 6-通道背光和闪光/喷灯驱动器 ,特点以及功能!! 2026-02-06
Next:A84346 通道高效充电泵白光 LED 驱动器 2026-02-06

Collect
Navigate:






