|
Allegro Micro公司的ACS761是采用霍尔电流传感器技术的热插拔控制器,是适用于12V的效率更高的控制器. ACS761采用三种保护:用户选择延迟的过流故障,以及短路保护,主要用于各种板卡的热插拔控制.本文介绍了ACS761的主要特性和优势,方框图以及应用电路图.
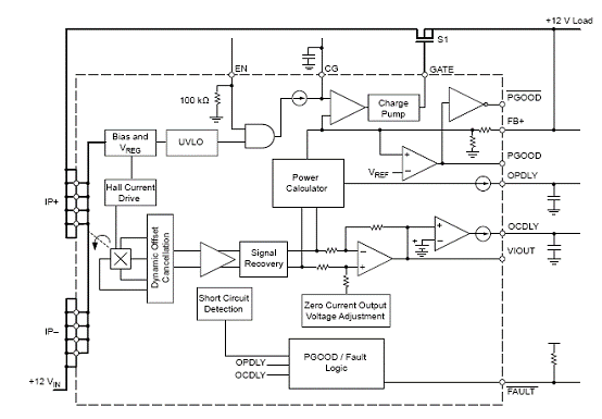
The ACS761 combines Allegro Hall-effect current sense technology with a hot-swap controller resulting in a more efficient integrated controller for 12 V applications. By eliminating the need for a shunt resistor, the I2R losses in the power path are reduced.
When the ACS761 is externally enabled, and the voltage rail is above the internal UVLO threshold, the internal charge pump drives the gate of the external FET. When the load voltage reaches its target value PGOOD is asserted high. When a fault is detected, the gate is disabled while simultaneously alerting the application that a fault has occurred.
The integrated protection in the ACS761 incorporates three levels of fault protection, which includes a Power Fault with user-selectable delay, an Overcurrent Fault threshold with userselectable delay, and Short Circuit protection, which disables the gate in less than 2 μs. These faults are indicated to the host system via the Fault pin and are cleared upon reasserting enable high.

ACS761特性和优势:
Hall-effect current monitor—no external sense resistor required
PGOOD and PG O O D indication
Analog output voltage (factory trimmed for gain and offset) proportional to applied current
External high-side FET gate drive
240V*A power fault protection with user-selectable delay
Overcurrent fault protection with user-selectable delay
Fault protection isolates failed supply from output in < 2 μs
1.5 mΩ internal conductor resistance
Active low latched Fault indicator output signal
User controlled soft start / hot-swap function
Logic enable input pin
10.8 to 13.2 V, single-supply operation
2 kV ESD protection for all pins

图1.ACS761功能方框图

响拇指报价热线: 0755-83283733, 83031813,33062500 QQ:623069669 MSN:sumzi003@sumzi.com sumzi006@sumzi.com Email:sumzi@sumzi.com http://www.sumzi.com
|