光学心率传感器技术在可穿戴设备中的新兴医疗应用
“用于生物计量可穿戴设备的光学心率传感器”系列文章由三个部分组成,这是第三篇。第一部分重点介绍了这些传感器系统的工作原理,以及如何使用它们进行测量。第二部分分享了完成50多个生物识别可穿戴产品开发周期的十大经验教训。
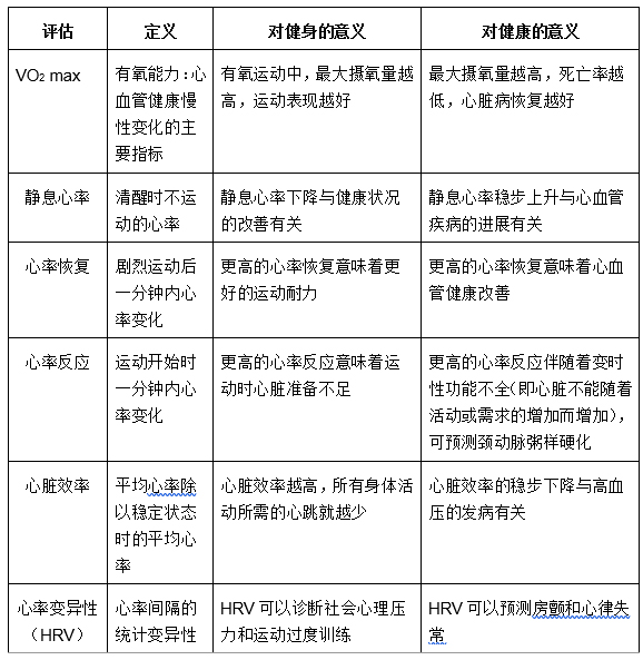
在日益数字化的世界中,光学心率传感器在可穿戴设备中的应用越来越广泛。这些设备中数不清的应用可提供从个人活动、健身水平到健康状况的所有内容。精准的生物识别传感器数据可以提供准确的健身/健康评估,但设计师和工程师究竟能用这些评估做些什么呢?表1总结了目前在健身应用中使用的一些常见评估,这些评估也证明了健康医疗的意义。

表1:与健康和医疗相关的关键健康评估(信息由美国国立卫生研究院提供)
如今,市场上的大多数可穿戴设备都是针对运动和健身用例推出的,但可以开始看到可穿戴设备正转变为个人健康设备,为人们的健康提供有意义的指导。这是因为这些可穿戴设备中的光电容积描记(PPG)传感器已经达到了一定的精确度,足以满足许多已被心电图技术证实的健康和医疗用例。
以下是一些如何使用这些评估以及如何在未来将其应用于健康和医疗可穿戴设备的示例。
VO₂ max
测量身体活动和与之有关的身体反应是决定改善水平的关键因素。今天的一些可穿戴设备开始使用VO2max(最大耗氧量)来测量心血管健康的慢性变化。最大摄氧量越高,有氧运动中的表现越好。然而,具有测量最大摄氧量功能的可穿戴设备也可应用于健康和医疗用途。例如,证据表明,较高的最大摄氧量也与死亡风险降低和心脏病恢复能力提高有关。
静止心率
“休息”一词可能不是人们在考虑健身时首先想到的词,但心率的静息测量可以很好地反映健康水平。在不运动的时候,静息心率的下降与健身的增多有关。一个人的静息心率越低,他就越有可能减缓心血管疾病的进展。
心率恢复
同样地,测量心率恢复——心脏在运动后恢复到正常水平的能力——也可以预测健康水平和心脏功能。健康的心脏会比不健康的心脏恢复得快。心率恢复率越高表明耐力越好,心血管健康状况越好。为了评估心率恢复情况,您可以观察运动过程中的心率和停止运动后一到两分钟的心率之间的差异。
心率反应
另一个有用的评估来自心率传感器,大约在运动一分钟后,是心率对运动的反应,这是一种生理反应。工作肌肉活动增加导致交感神经系统活动增加。健康水平越低,心率对运动的反应越强。通过定期训练,身体会适应。虽然心率仍会随着运动而增加,但身体必须更加努力地运动才能达到同样的速度。较高的心率反应,再加上变时功能不全,也有助于预测颈动脉疾病。
心脏效率
有规律的锻炼也能提高心脏效率,这是心脏所做的工作与完成工作所需的能量之比。心脏效率越高,对于身体活动需要的跳动次数就越少。心脏效率是一个主要的心脏健康指标。心率下降与许多心血管疾病相关,包括高血压。
心率变异性(HRV)
身体活动或身体上的压力,也可以通过HRV来评估心脏搏动之间的时间变化。该测量可以表明心理社会或精神压力,以及过度锻炼。HRV监测压力源对身体的影响,它与疲劳(精神和工作能力)和执行脑力和工作任务的准备程度有关。HRV还可以预测心律失常和房颤的发生率。职业运动员使用HRV已经有一段时间了,但现在只是刚刚开始在消费性设备上流行。
最近发布了许多关于可穿戴设备检测房颤、心律失常、核心体温等新功能的公告。这些功能由同样的光学心率传感器提供,其使用的PPG已经应用于当今大量的可穿戴设备中。
Pre:传感器技术在新媒体时代发挥着怎样的重大作用? 2026-03-08
Next:新型食品感应器可检测花生过敏 2026-03-08

Collect
Navigate:






