解决了电源功率放大管的输入极和输出极电压差无级跟踪控制的问题
本方案在一定程度上解决了以上问题,通过调整开关延时,对稳压电源调整管实现了输入电压对输出电压的无级高位跟踪,从而大大提高了电源效率。也在一定程度上解决了重量、体积等问题。
系统设计
系统电路由调整管(放大管)差压转换电路、差压比较兼积分滤波电路、工频电压同步取样电路、同步准三角波发生和放大电路、延时比较驱动开关、可控硅共同组成,总体设计原理图如图1所示。

图1 电压高位跟踪系统总体设计原理图
差压转换电路
差压转换电路主要由稳压二极管D1和三极管Q1(9013)组成。
三极管9013给稳压二极管提供一个基本恒定的直流电流(大约1mA~2mA),稳压二极管此时的导通电压是3V(绝缘栅型大功率场效应管在2A时的饱和降压是0.8V)。
差压比较兼积分滤波电路
如图2所示,稳压二极管的下端通过100K降牡缱鑂1接在运算放大器U1A的反相输入端,调整管的S(电源的正极输出端)通过电阻 R2 接在运算放大器U1A的同相输入端,与运算放大器I6共同组成比较器兼积分滤波器(输出电压变化速率控制在50V/s左右)。此时,当调整管集电极电压的平均值高于发射极电压3V时,就能使比较兼积分滤波器的输入端处于过零比较状态,比较电压的差值会在输出端以电压的形式并以大约50V/s的速度反映出来,并加到延时比较开关的同相输入端。

图2 差压比较兼积分滤波电路
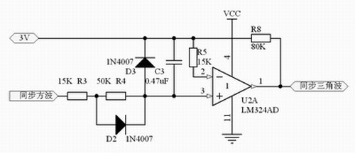
同步三角波发生和放大电路
在如图3所示的同步方波发生电路中,将工频电压同步取样信号通过电阻 R7 加在运算放大器I3的反相输入端,与同相输入端的+3V参考电压进行过零比较,那么运算放大器的输出端将得到脉冲宽度符合设计要求的方波电压。

图3 同步方波发生电路
在如图4所示的放大电路中,方波电压与电阻R3、R4、电容C3 组成简单的准三角波发生器。为了保证三角波电压的变化速率不致于明显变缓,三角波幅度要适当小一些(大约达到最大值的1/5就可以了),电压幅度比较小的三角波产生以后,再通过同相放大器放大到电源电压允许的最大范围。

图4 同步三角波发生和放大电路
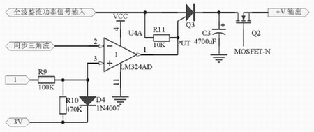
延时比较开关电路
图5所示的电路中,延时比较开关由运算放大器U4A组成。同步三角波输入到运算放大器U4A的反相输入端,差压比较兼积分滤波电路的输出电压加到运算放大器U4A的同相输入端进行比较、整形。

图5 延时比较开关及可控硅电路
当调整管(放大管)漏极(集电极)电压与源极(发射极)电压之差的平均值小于3V 时,差压比较兼积分滤波电路的输出电压会增大,延时比较开关电路正向脉冲的启动时间会提前。反之,正向脉冲的启动时间就会向后延迟。从而使延时比较开关输出电压的正向脉冲宽度起动时间受差压比较兼积分滤波器输出的电压控制,再加到可控硅的控制端K,对4700mF的大电容C3进行受控延时导通。C3电容上的电压由于充电启动时间和充电电压所处位置的不同而得到不同的充电电压。

图6 调整管在输出大电压、大电流
(1990mA)时D极与S极的电压跟踪关系
可控硅输入端的全波电压低于C3电容电压的时候,由于维持电流消失,可控硅自动关断。待下一个延时方波信号到达时,再重新导通。从而使调整管漏极(集电极)电压的平均值始终保持在比源极(发射极)电压高3V的水平。如电源输出为+5V时,调整管输入极就高位跟踪到8V。
这样,就可以使放大管的输入极和输出极电压差始终控制在3V,从而大大减小了功率放大管的发热量。

图7 调整管在输出大电压、小电流
(100mA)时D极与S极的电压跟踪关系

图8 调整管在输出大电流(1500mA)、
小电压时D极与S极的电压跟踪关系

图9 调整管在输出小电流(50mA)、
小电压时D极与S极的电压跟踪关系

图10 输出电流为1.87A时的纹波电压
整机测试结果
对系统进行整机测试,测试结果由普源存储示波器导出,波形如图6~图10所示。
实验测量结果:电源工作效率最大可以达到80.0% 。
结语
本系统的实验测试结果表明,该方案能够很好地实现高位跟踪,客观上解决了工频式电源的效率问题。
Pre:引入图像增强电路改善平板电视画质的方法 2026-02-08
Next:MPEG-4实时编码器在ADSP-BF533上的实现 2026-02-08

Collect
Navigate:






