管理USB Type-C电源:STMicro的新型USB供电控制器,用于接收设备
本文将介绍STUSB4500,这是STMicroelectronics独立的USB Power Delivery控制器。
所述STUSB4500是电力输送(PD)为信宿设备,例如打印机,照相机,点销售,和保健设备控制器。它支持最多三个不同接收设备的可配置PD配置文件。这些配置文件(在数据表中称为电源数据对象(PDO))存储在片上非易失性存储器中。这允许设备作为独立解决方案运行,其中可以协商PD合同而无需在设计中包括MCU。
STUSB4500包含旨在简化整体电路设计的功能,例如用于切换VBUS电源线的PMOS晶体管的片上驱动器。它可以监视VBUS引脚,并在需要时通过内部或外部路径将其放电。此外,该器件可承受VBUS引脚上高达28 V的高电压,并在CC引脚上具有短至VBUS保护。
在本文的其余部分,我们将简要回顾一下这些功能。如果您有兴趣,可以了解有关USB Type-C标准固定的更多信息。
什么是USB Type-C?
USB Type-C标准允许设备通过称为USB Power Delivery的协议选择通过接口的功率流。
在下图中,您可以看到USB供电的示例,其中接收器从源请求9V总线电压(左)和5V总线电压(右)。然后根据需要调节VBUS电压。

图1.图片由Richtek提供。
STUSB4500设计用于检测两个USB Type-C端口之间的连接,作为独立解决方案。它决定了电缆方向,以便相应地通过电缆重新布线USB数据。
当连接到支持PD功能的接收设备时,STUSB4500管理USB PD合同协商,并根据接收器请求配置传入的VBUS功率路径。如上所述,该装置包含若干特征以便于设计。
功能框图
STUSB4500的功能框图如图2所示。

图2.图片由STMicroelectronics提供。
CC1和CC2针脚
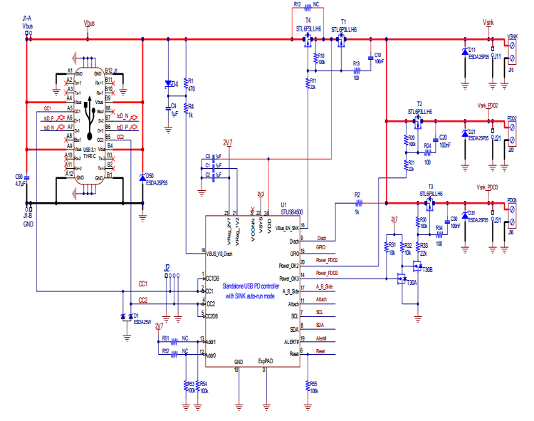
所述CC1和CC2引脚被用于确定电缆连接和插头取向。此外,PD协商是在这些引脚上进行的。如图3 的示例原理图所示,这两个引脚连接到USB Type-C标准的CC1和CC2引脚。

图3.图片由STMicroelectronics提供。点击放大。
CC1DB和CC2DB引脚
这两个引脚用于启用“电池耗尽”操作模式。当支持死电池模式时,CC1DB和CC2DB引脚应分别连接到CC1和CC2引脚(参见图3)。这会在CC1 / CC2引脚上创建一个下拉路径,即使接收器电池没电也会建立源到接收连接。
DISCH Pin
在某些情况下,我们需要快速放电VBUS线,例如当电缆断开或接收器要求VBUS上的较低电压时。DISCH引脚可以配置为在接收器设备侧实现VBUS线的放电路径(参见图3)。
DISCH引脚可配置为输入或输出。当用作输入引脚时,STUSB4500会产生内部放电路径。通过芯片的最大放电电流约为500 mA,因此需要包含限流串联电阻(图3中的R2)。当需要更高的放电电流时,我们可以将DISCH引脚配置为输出以控制外部放电路径。
ATTACH Pin
该引脚被置位以指示有效的源到接收连接。
POWER_OK2 / POWER_OK3针脚
USB PD协商后,这两个引脚与VBUS_EN_SNK配合使用以提供电源。POWER_OK2是通过外部PMOS晶体管的高压漏极输出。POWER_OK3是低压漏极开路输出。
如果接收器编号(2或3)的PD配置文件与源的PD配置文件匹配,则POWER_OKx激活此接收器设备的电源路径。图3显示了如何使用这两个引脚。在该图中,两个宿设备PDO2和PDO3可以分别由POWER_OK2和POWER_OK3引脚激活。
POWER_OK2是一个高压开漏输出,能够直接驱动PMOS晶体管,以启用PDO2的电源路径。但是,POWER_OK3是低压开漏输出。我相信这就是为什么PDO2的电源路径由直接连接到POWER_OK2引脚的PMOS控制,而与PDO3电源路径相关的电路稍微复杂一些。如果您对连接到POWER_OK3引脚的电路有任何了解,请在下面的注释中与我们分享。
GPIO引脚
这是一个通用引脚。它可以配置为指示硬件故障检测或指定USB Type-C源通告的电流量。此引脚还有其他配置选项。有关更多信息,请参阅数据表。
VBUS_EN_SNK引脚
该引脚在连接信号源时启用VBUS电源线。图3显示了如何使用此引脚。注意,要启用图3中任何VSNK,PDO2或PDO3宿设备的电源路径,我们需要激活VBUS_EN_SNK引脚。
A_B_SIDE引脚
此输出引脚指示电缆方向。
VBUS_VS_DISCH引脚
这是一个输入引脚,可用于监控VBUS电压并在需要时将其放电。与DISCH引脚不同,VBUS_VS_DISCH引脚连接到设计的插座侧(参见图3)。该引脚的最大放电电流为50 mA,数据表推荐使用限流串联电阻。
VREG_1V2和VREG_2V7引脚
这些引脚用于将外部去耦电容连接到芯片的内部1.2V和2.7V稳压器。
I²C接口引脚
STUSB4500支持通过SCL,SDA,ALERT,ADDR0和ADDR1引脚实现I 2 C连接。
Pre:2018年,NB-IoT这盘大棋该怎么下? 2026-03-12
Next:传感器如何改善手机的使用体验的 2026-03-12

Collect
Navigate:






