A3941KLPTR-T 28-lead TSSOP 5.5至50 V电源电压范围
A3941 汽车全桥MOSFET驱动器
Features
- High current gate drive for N-channel MOSFET full bridge
- High-side or low-side PWM switching
- Charge pump for low supply voltage operation
- Top-off charge pump for 100% PWM
- Cross-conduction protection with adjustable dead time
- 5.5 to 50 V supply voltage range
- Integrated 5 V regulator
- Diagnostics output
- Low current sleep mode
Description
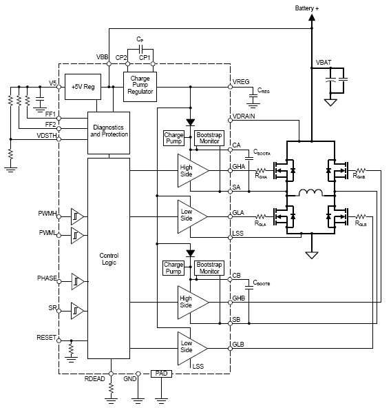
The A3941 is a full-bridge controller for use with external N-channel power MOSFETs and is specifically designed for automotive applications with high-power inductive loads, such as brush DC motors.
A unique charge pump regulator provides full (>10 V) gate drive for battery voltages down to 7 V and allows the A3941 to operate with a reduced gate drive, down to 5.5 V.
A bootstrap capacitor is used to provide the above-battery supply voltage required for N-channel MOSFETs. An internal charge pump for the high-side drive allows DC (100% duty cycle) operation.
The full bridge can be driven in fast or slow decay modes using diode or synchronous rectification. In the slow decay mode, current recirculation can be through the high-side or the lowside FETs. The power FETs are protected from shoot-through by resistor adjustable dead time.
Integrated diagnostics provide indication of undervoltage, overtemperature, and power bridge faults, and can be configured to protect the power MOSFETs under most short circuit conditions.
The A3941 is supplied in a 28-pin TSSOP power package with an exposed thermal pad (suffix LP). This package is lead (Pb) free, with 100% matte-tin leadframe plating.
Functional Block Diagram

上一篇:直流电刷及双极步进电动机驱动器A3940/A3941/A3946/A3980— 汽车级 2025-11-03
下一篇:ATS657LSHTN-T 速度和方向检测齿轮传感器 2025-11-03

收藏本站
当前位置:







