A3195 技术资料(附PDF文档)
A3195
Protected, High-Temperature, Hall-Effect Latch
3195.pdf
These parts are in production but NOT FOR NEW DESIGN. This classification is used to restrict business to only current customer applications. Samples are not available. Obsolescence in the near future is probable. For new customers or new applications, please refer to alternative Allegro solutions where available.
Features
- Internal Protection For Automotive (ISO/DIN) Transients
- Operation From Unregulated Supply
- Reverse Battery Protection
- Undervoltage Lockout
- Supply Noise-Suppression Circuitry
- Output Short-Circuit Protection
- Output Zener Clamp
- Thermal Protection
- Symmetrical Latching Switch Points
- Operable with Multipole Ring Magnets
Description
These Hall-effect latches are capable of sensing magnetic fields while using an unprotected power supply. The A3195- can provide position and speed information by providing a digital output for magnetic fields that exceed their predefined switch points. These devices operate down to zero speed and have switch points that are designed to be extremely stable over a wide operating temperature and voltage range. The latching characteristics make them ideal for use in pulse counting applications when used with a multi-pole ring magnet.
A 25 mA high-side driver combined with an active pull-down is especially useful for driving capacitive loads. Output short-circuit protection allows for an increased wiring harness fault tolerance. The temperature compensated switch points, the wide operating voltage range, and the integrated protection make these devices ideal for use in automotive applications such as transmission speed sensors and integrated wheel bearing speed sensors.
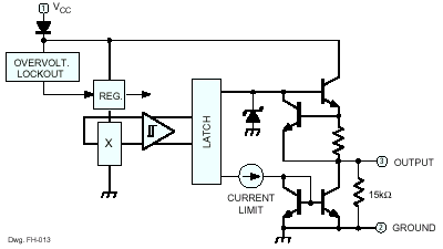
Each monolithic device contains an integrated Hall-effect transducer, a temperature-compensated comparator, a voltage regulator, and a buffered high-side driver with an active pull-down. Supply protection is made possible by the integration of overvoltage shutdown circuitry that monitors supply fault conditions. Output protection circuitry includes source and sink current current limiting for short circuits to supply or ground.
Functional Block Diagram
Pre:A3188 技术资料(附PDF文档) 2026-04-15
Next:A3280 技术资料(附PDF文档) 2026-04-15

Collect
Navigate:






