电动机驱动IC A3992 可提供详细的中文资料
Update:2009-04-09 Views:7747
【产品名称】A3992
【产品类别】DMOS 双路全桥式微步 PWM 电动机驱动器
【产品应用】应用于电机
【产品封装】DIP-24,TSSOP-24
【生产厂家】ALLEGRO
【产品说明】
【产品说明】
A3992
DMOS 双路全桥式微步 PWM 电动机驱动器
特点
- 1.5 安培 50 伏特连续输出率
- 低 RDS(on) DMOS 输出驱动器
- 接地短路保护
- 加载短路保护
- 通过 6 位线性 DAC 优化微步
- 可编程混合、快与慢电流衰减模式
- 可数字计时的 4 兆赫内部振荡器
- 串行接口控制芯片功能
- 对低功率耗散同步整流
- 内部欠压锁定 (UVLO) 及过热断电电路
- 交叉电流保护
- 与 5 或 3.3 伏特控制信号兼容的输入
- 睡眠及空闲模式
描述
为双极微步步进电动机的脉宽调制 (PWM) 电流控制而设计的 A3992,能够连续输出电流至 1.5 安培,工作电压为 50 伏。可通过串行接口控制内部固定停机时间脉宽调制 (PWM) 电流控制计时电流,并可在低、快速及混合衰减模式下进行操作。
可通过有两个 6 位线性 DAC 串行接口及参考电压来设置期望的负载电流电平。 该 6 位控制器允许不同步进方式,包括微步至完整步进驱动的转矩控制。 负载电流在最大值增量的 1.56% 中设置。
同步整流电路允许负载电流在电流衰减过程中通过 DMOS 输出驱动器的低 RDS(on) 流动。 此特性使该产品在大多数应用中不需要外部钳位二极管,节约了成本与外部元件数量,而功率消耗则降到最小值。
内部电流保护包括接地短路、短路负载、因滞后而引起的过热关机与交叉电流保护。 不需要特别的加电排序。
A3992 采用超薄(1.2 毫米,最大高度)、带外露隔热盘的 24 引脚 TSSOP(后缀 LP)及带两个铜质蝙蝠翼状片(后缀 B)的 24 引脚塑料 DIP 封装。 LP 上的外露隔热盘处于地电位之下,不需要电绝缘。 两种封装都为无铅封装,采用 100% 雾锡电镀引脚框。
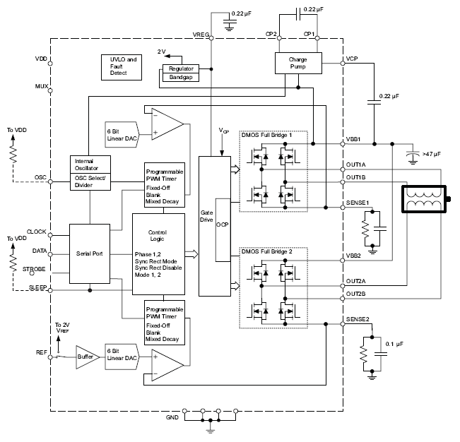
功能方框图
完整型号
| 型号 | 封装类型 | RoHS 符合性 |
部件构成/ RoHS 数据 |
温度 | 评论 | 样品 |
|---|---|---|---|---|---|---|
| A3992SB-T | 24-引脚 DIP | 是 | 查看数据 | -20 °C 至 85 °C | 新 | |
| A3992SLP-T | 24-铅 TSSOP | 是 | 查看数据 | -20 °C 至 85 °C | 新 | |
| A3992SLPTR-T | 24-铅 TSSOP | 是 | 查看数据 | -20 °C 至 85 °C | 新 |
Pre:A3966 (ALLEGRO) 代理商0775-61329532 陈玲 提供技术资料 及报价 2026-02-05
Next:A3245 (allegro) 原装正品,技术资料及报价(附PDF文档)陈小姐0755-61329532 2026-02-05

Collect
Navigate:







