Products

Hall-IC

SANKEN & ALLEGRO SLA7042M Microstepping Motor Controller/Driver Hot sale!! Original!!

Description:

print

tel:0755-83031813

email:sumzi@sumzi.com

share to:

Production:

Part No.】   SLA7042M
【Category】 Motor Controller/Driver
【Packing】   28-pin SIP
【MFQ】        SANKEN & ALLEGRO
【Datasheet】SLA7042M Datasheet

SLA7042M and SLA7044M
Microstepping, Unipolar PWM, High-Current Motor Controller/Driver

Pin-Out or Package

Features

  • Cost-Effective, Multi-Chip Solution
  • 'Turn-Key' Motion-Control Module
  • Motor Operation to 3 A and 46 V
  • 3rd Generation High-Voltage FETs
  • 100 V, Avalanche-Rated NMOS
  • Low rDS(on) NMOS Outputs
  • Advanced, Improved Body Diodes
  • Microstepping Unipolar Drive
  • High-Efficiency, High-Speed PWM
  • Independent PWM Current Control (2-Phase)
  • Digitally Programmable PWM Current Control
  • Low Component-Count PWM Drive
  • Low Internal-Power Dissipation
  • Electrically Isolated Power Tab
  • Logic IC- and µP-Compatible Inputs
  • Machine-Insertable Package

Description

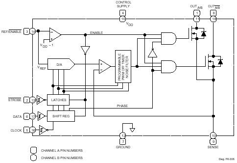
The SLA7042M and SLA7044M are designed for high-efficiency and high-performance microstepping operation of 2-phase, unipolar stepper motors. Microstepping provides improved resolution without limiting step rates, and provides much smoother low-speed motor operation. An automated, innovative packaging technology combined with power NMOS FETs and monolithic CMOS logic/control circuitry advances power multi-chip modules (PMCMsTM) toward the complete integration of motion control. Each half of these stepper motor controller/drivers operate independently. The 4-bit shift registers are serially loaded with motor phase information and output current-ratio data (eight levels). The combination of user-selectable current-sensing resistor, linearly adjustable reference voltage, and digitally selected output current ratio provides users with a broad, variable range of of full, half, and microstepping motor control (IOUT È [VREF /3 ð RS] ð Current Ratio).

Each PMCM is rated for a maximum motor supply voltage of 46 V and utilizes advanced NMOS FETs for the high-current, high-voltage driver outputs. The avalanche-rated (>=100 V) FETs provide excellent ON resistance, improved body diodes, and very-fast switching. The multi-chip ratings and performance afford significant benefits and advantages for stepper drives when compared to the higher dissipation and slower switching speeds associated with bipolar transistors. Highly automated manufacturing techniques provide low-cost and exceptionally reliable PMCMs suitable for controlling and directly driving a broad range of 2-phase, unipolar stepper motors. The SLA7042M and SLA7044M are identical except for rDS(on) and output current ratings.

Complete applications information is given on the following pages. PWM current is regulated by appropriately choosing current-sensing resistors, a voltage reference, and digitally programmable current ratio. Inputs are compatible with 5 V logic and microprocessors.

Functional Block Diagram

Functional Block Diagram

Contact person:

Frances New

Phone:+86-755-81832961

Fax:+86-755-83299282

Email:sumzi@sumzi.com

MSN:sumzi-frances@msn.com

http://www.sumzi.com

 

Copyright © 2002-2026Copyright @ 2017 Sumzi Electric Technical Co,.Ltd Of SHENZHEN . All rights reserved.No.11091659 for ICP Registration Purpose in Guangdong