Products

Hall-IC

A3425 Ultra-Sensitive Dual-Channel Quadrature Hall-Effect Bipolar Switch, Allegro Original part! Vast of stock! PDF offer

Description:

print

tel:0755-83031813

email:sumzi@sumzi.com

share to:

Production:

Datasheet:A3425.pdf

Pin-Out or Package

Features

  • Two matched Hall effect switches on a single substrate
  • Sensor Hall element spacing approximately 1 mm
  • Superior temperature stability
  • 3.3 to 18 V operation
  • Integrated ESD diode from OUTPUT and VCC pins to GND
  • High-sensitivity switchpoints
  • Robust structure for EMC protection
  • Solid-state reliability

Pb (lead) free

Description

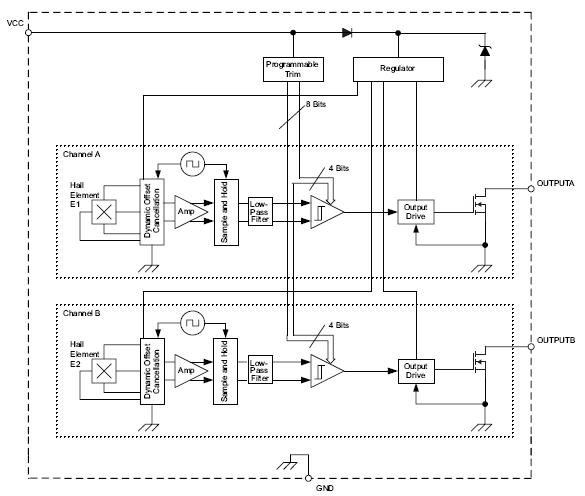
The A3425 is a dual–output-channel, bipolar switch with each channel comprising a separate complete Hall-effect sensor circuit with dedicated Hall element and separate digital output for speed and direction signal processing capability. The independent Hall elements (E1 integrated with OUTPUTA, and E2 integrated with OUTPUTB) are photolithographically aligned to better than 1 ìm. Maintaining this accurate mechanical location between the two active Hall elements eliminates the major manufacturing hurdle encountered in fine-pitch detection applications. The A3425 is a highly sensitive, temperature-stable magnetic sensing device, which is ideal for use in ring magnet-based speed and direction systems used in harsh automotive and industrial environments.

The A3425 contains two independent Hall effect switches, and has a monolithic IC that accurately locates the two Hall elements, E1 and E2, approximately 1 mm apart. The digital outputs are 90° out of phase so that the outputs are in quadrature, with the proper ring magnet design. This allows for easy processing of speed and direction signals. Extremely low-drift amplifiers guarantee symmetry between the switches to maintain signal quadrature. The patented chopper stabilization technique cancels offsets in each channel, and provides stable operation over the operating temperature and voltage ranges. An on-chip regulator allows the use of this device over a wide operating voltage range. Post-assembly factory programming provides sensitive switchpoints that are symmetrical between the two switches.

The A3425 is available in a plastic 8-pin SOIC surface mount package (L) and a plastic 4-pin SIP (K), both in two operating temperature ranges. Each package is available in a lead (Pb) free version with 100% matte tin plated leadframe.

Functional Block Diagram

Functional Block Diagram 

Part Number
Package Type RoHS Temperature
Compliant
A3425EK  4-pin SIP  No -40 °C to  85 °C
A3425EK-T  4-pin SIP  Yes -40 °C to  85 °C
A3425EKTN-T  4-pin SIP  -- -40 °C to  85 °C
A3425EL  8-lead SOIC  No -40 °C to  85 °C
A3425EL-T  8-lead SOIC  Yes -40 °C to  85 °C
A3425ELTR  8-lead SOIC  No -40 °C to  85 °C
A3425ELTR-T  8-lead SOIC  Yes -40 °C to  85 °C
A3425LK-T  4-pin SIP  Yes -40 °C to  150 °C
A3425LKTN-T  4-pin SIP  -- -40 °C to  150 °C
A3425LL  8-lead SOIC  No -40 °C to  150 °C
A3425LL-T  8-lead SOIC  Yes -40 °C to  150 °C
A3425LLTR  8-lead SOIC  No -40 °C to  150 °C
A3425LLTR-T  8-lead SOIC  Yes -40 °C to  150 °C

 

Contact person:

Frances New

Phone:+86-755-81832961

Fax:+86-755-83299282

Email:sumzi@sumzi.com

MSN:sumzi-frances@msn.com

http://www.sumzi.com

 

Copyright © 2002-2026Copyright @ 2017 Sumzi Electric Technical Co,.Ltd Of SHENZHEN . All rights reserved.No.11091659 for ICP Registration Purpose in Guangdong