Products

Hall-IC

A8904SLBTR-T Allegro New part! Three-Phase Brushless DC Motor Controller!Vast of stock! Hot offer!

Description:

print

tel:0755-83031813

email:sumzi@sumzi.com

share to:

Production:

Datasheet: A8904.pdf

Pin-Out or Package

Features

  • Pin-for-pin replacement for the A8902-A
  • Startup Commutation Circuitry
  • Sensorless Commutation Circuitry
  • Option of external Sector Data Tachometer Signal
  • Option of external speed control
  • Oscillator Operation up to 20 MHz
  • Programmable Overcurrent Limit
  • Transconductance Gain Options: 500 mA/V, 250 mA/V
  • Programmable Watchdog Timer
  • Directional Control
  • Serial Port Interface
  • TTL compatible inputs
  • System Diagnostics Data Out Ported in Real Time
  • Dynamic Braking Through Serial Port or External Pin
Pb (lead) free

Description

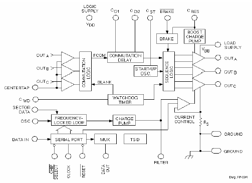
The A8904 is a three-phase brushless dc motor controller/driver designed for applications where accurate control of high-speed motors is required. The three half-bridge outputs are low on-resistance n-channel DMOS devices capable of driving up to 1.25 A. The A8904 provides complete, reliable, self-contained back-EMF sensing, motor startup and running algorithms. A programmable digital frequency-locked loop speed control circuit together with linear current control circuitry provides precise motor speed regulation.
A serial port allows the user to program various features and modes of operation, such as the speed control parameters, startup current limit, sleep mode, direction and diagnostic modes.
The A8904 is fabricated in Allegro’s BCD (Bipolar CMOS DMOS) process, an advanced mixed-signal technology that combines bipolar, analog and digital CMOS, and DMOS power devices.
The A8904 is fabricated in Allegro’s BCD (Bipolar CMOS DMOS) process, an advanced mixed-signal technology that combines bipolar, analog and digital CMOS, and DMOS power devices. The A8904SLB is provided in a 24-lead wide-body SOIC batwing package. The A8904SLP is provided in a thin (<1.2 mm), 28-lead TSSOP package with an exposed thermal pad. Each package type is available in a lead-free version (100% matte tin leadframe).

Functional Block Diagram

Functional Block Diagram 
Part Number Package Type RoHS Temperature
Compliant
A8904SLB 24-lead SOIC  No -20 °C to  85 °C
A8904SLB-T  24-lead SOIC  Yes -20 °C to  85 °C
A8904SLBTR  24-lead SOIC  No -20 °C to  85 °C
A8904SLBTR-T  24-lead SOIC  Yes -20 °C to  85 °C
A8904SLP  28-lead TSSOP  No -20 °C to  85 °C
A8904SLP-T  28-lead TSSOP  Yes -20 °C to  85 °C
A8904SLPTR  28-lead TSSOP  No -20 °C to  85 °C
A8904SLPTR-T  28-lead TSSOP  Yes -20 °C to  85 °C

Contact person:

Frances New

Phone:+86-755-81832961

Fax:+86-755-83299282

Email:sumzi@sumzi.com

MSN:sumzi-frances@msn.com

http://www.sumzi.com

Copyright © 2002-2026Copyright @ 2017 Sumzi Electric Technical Co,.Ltd Of SHENZHEN . All rights reserved.No.11091659 for ICP Registration Purpose in Guangdong