Production:
【Part No.】 L6219DS
【Category】 Dual Full-Bridge PWM Motor Driver
【Packing】 24-Lead SOIC
【MFQ】 ALLEGRO
【Datasheet】L6219DS Datasheet
L6219
Dual Full-Bridge PWM Motor Driver
Features
- Interchangeable with SGS L6219DS
- 750 mA Continuous Output Current
- 45 V Output Sustaining Voltage
- Internal Clamp Diodes
- Internal PWM Current Control
- Low Output Saturation Voltage
- Internal Thermal Shutdown Circuitry
- Similar to Dual PBL3717, UC3770
Description
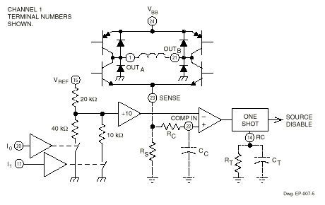
The L6219DS motor driver is designed to drive both windings of a bipolar stepper motor or bidirectionally control two dc motors. Both bridges are capable of sustaining 45 V and include internal pulse-width modulation (PWM) control of the output current to 750 mA. The outputs have been optimized for a low output saturation voltage drop (less than 1.8 V total source plus sink at 500 mA).
For PWM current control, the maximum output current is determined by the user's selection of a reference voltage and sensing resistor. Two logic-level inputs select output current limits of 0, 33, 67, or 100% of the maximum level. A PHASE input to each bridge determines load current direction.
The bridges include both ground clamp and flyback diodes for protection against inductive transients. Internally generated delays prevent cross-over currents when switching current direction. Special power-up sequencing is not required. Thermal protection circuitry disables the outputs if the chip temperature exceeds safe operating limits.
The L6219DS is supplied in a 24-pin surface-mountable SOIC. Its batwing construction provides for maximum package power dissipation in the smallest possible construction. This device is also available on special order for operation from -40°C to +85°C or to +105°C. A leadfree version (100% matte tin leadframe) is also available.
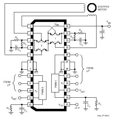
Typical Application
Functional Block Diagram

|
|
Package Type |
RoHS Compliant |
Temperature |
Comments |
| L6219DS |
24-lead SOIC |
-- |
-20 °C to 85 °C |
discontinued |
| L6219DS-T |
24-lead SOIC |
-- |
-20 °C to 85 °C |
|
| L6219DSTR |
24-lead SOIC |
-- |
-20 °C to 85 °C |
discontinued |
| L6219DSTR-T |
24-lead SOIC |
-- |
-20 °C to 85 °C
|
|
Contact person:
Frances New
Phone:+86-755-81832961
Fax:+86-755-83299282
Email:sumzi@sumzi.com
MSN:sumzi-frances@msn.com
http://www.sumzi.com