Production:
Datasheet:
A8430EEKTR-T.pdf
A8430
White LED Driver - Constant Current Step-Up Converter
Features
- Output voltage up to 36 V
- 2.5 V to 10 V input
- Drives up to 4 LEDs at 20 mA from a 2.5 V supply
- Drives up to 5 LEDs at 20 mA from a 3 V supply
- 1.2 MHz switching frequency
- 300 mA switch current limit
- 1 µA shutdown current
Applications
- LED backlights
- Portable battery-powered equipment
- Cellular phones
- PDAs (Personal Digital Assistant)
- Camcorders, personal stereos, MP3 players, cameras
- Mobile GPS systems
Description
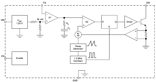
The A8430 is a noninverting boost converter that steps-up the input voltage, to provide a programmable constant current output at up to 36 V for driving white LEDs in series. Driving LEDs in series ensures identical currents and uniform brightness. Up to four white LEDs can be driven at 20 mA from a single cell Li-ion or a multicell NiMH power source. Up to seven white LEDs can be driven by increasing the supply voltage up to 10 V.
The A8430 incorporates a power switch and feedback sense amplifier to provide a solution with minimum external components. The output current can be set by adjusting a single external sense resistor and can be varied with a voltage or filtered PWM signal when dimming control is required. The high switching frequency of 1.2 MHz allows the use of small inductor and capacitor values.
The A8430 is provided in a 5-pin 3 mm x 3 mm MLP package (part number suffix EK), that has a nominal height of only 0.75 mm. The lead-free version (part number suffix EK-T) has 100% lead-free matte tin leadframe plating.
Functional Block Diagram

|
|
Package Type |
RoHS Compliant |
Temperature |
Comments |
| A8430EEK |
5-lead MLP |
No |
-40 °C to 85 °C |
new |
| A8430EEK-T |
5-lead MLP |
Yes |
-40 °C to 85 °C |
new |
| A8430EEKTR |
5-lead MLP |
No |
-40 °C to 85 °C |
new |
| A8430EEKTR-T |
5-lead MLP |
Yes |
-40 °C to 85 °C |
new
|
Contact person:
Frances New
Phone:+86-755-81832961
Fax:+86-755-83299282
Email:sumzi@sumzi.com
MSN:sumzi-frances@msn.com
http://www.sumzi.com