Products

Hall-IC

A3979SLP-T Allegro Microstepping DMOS Driver! PDF offer!

Description:

print

tel:0755-83031813

email:sumzi@sumzi.com

share to:

Production:

Datasheet:A3979.pdf

A3979
Microstepping DMOS Driver with Translator

Pin-Out or Package

Features

  • ±2.5 A, 35 V output rating
  • Low RDS(On) outputs: 0.28 Ω source, 0.22 Ω sink, typical
  • Automatic current decay mode detection/selection
  • 3.0 to 5.5 V logic supply voltage range
  • Slow, Fast or Mixed current decay modes
  • Home output
  • Synchronous rectification for low power dissipation
  • Internal UVLO and thermal shutdown circuitry
  • Crossover-current protection

Pb (lead) free

Description

The A3979 is a complete microstepping motor driver with built-in translator, designed as a pin-compatible replacement for the successful A3977, with enhanced microstepping (1/16 step) precision. It is designed to operate bipolar stepper motors in full-, half-, quarter-, and sixteenth-step modes, with an output drive capacity of up to 35 V and ±2.5 A. The A3979 includes a fixed off-time current regulator that has the ability to operate in Slow, Fast, or Mixed decay modes. This current-decay control scheme results in reduced audible motor noise, increased step accuracy, and reduced power dissipation.

The translator is the key to the easy implementation of the A3979. It allows the simple input of one pulse on the STEP pin to drive the motor one microstep, which can be either a full step, half, quarter, or sixteenth, depending on the setting of the MS1 and MS2 logic inputs. There are no phase-sequence tables, high-frequency control lines, or complex interfaces to program. The A3979 interface is an ideal fit for applications where a complex microprocessor is unavailable or is overburdened.

Internal synchronous-rectification control circuitry is provided to improve power dissipation during PWM operation. Internal circuit protection includes: thermal shutdown with hysteresis, UVLO (undervoltage lockout), and crossover-current protection. Special power-on sequencing is not required.

The A3979 is supplied in a low-profile (maximum height ≤1.20 mm), 28-pin TSSOP with exposed thermal pad. The package is available in a lead (Pb) free version, with 100% matte tin leadframe plating.

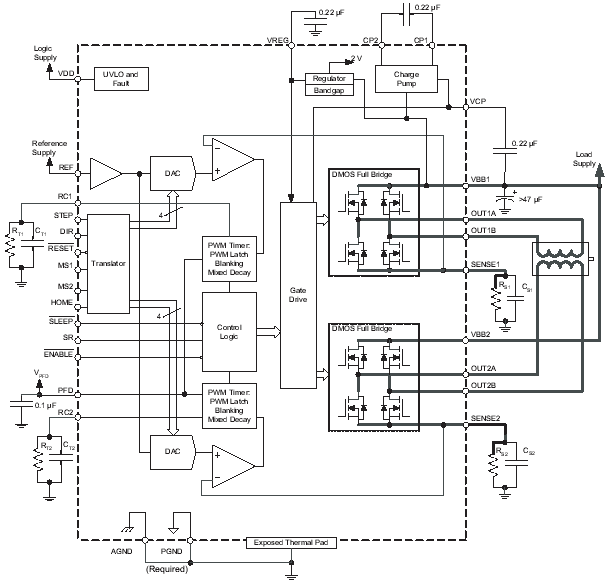
Functional Block Diagram

Functional Block Diagram 

Contact person:

Frances New

Phone:+86-755-81832961

Fax:+86-755-83299282

Email:sumzi@sumzi.com

MSN:sumzi-frances@msn.com

http://www.sumzi.com

Copyright © 2002-2026Copyright @ 2017 Sumzi Electric Technical Co,.Ltd Of SHENZHEN . All rights reserved.No.11091659 for ICP Registration Purpose in Guangdong