Production:
库存信息:
ALLEGRO 品牌系列产品 A3955SB-T
A3955SB-T 批号 08+环保
A3955SB-T 数量 12000
A3955SB-T 封装 16-pin DIP
A3955SB-T 包装
A3955SB-T 备注 in stock, original new, Rohs
A3955SB-T
A3955.PDF技术资料
Features
- ±1.5 A continuous output current
- 50 V output voltage rating
- Internal PWM current control
- 3-bit nonlinear DAC
- Fast, mixed fast/slow, and slow current-decay modes
- Internal transient-suppression diodes
- Internal thermal shutdown circuitry
- Crossover-current and UVLO protection
A3955SB-T特点:
± 1.5连续输出电流
50 V输出电压等级
内部PWM电流控制
3位非线性展
速度快,混合快/慢,而且慢电流衰减模式
内部瞬态抑制二极管
内部热停机电路
交叉电流和uvlo保护
Description
The A3955 is designed to drive one winding of a bipolar stepper motor in a microstepping mode. The outputs are rated for continuous output currents to ±1.5 A and operating voltages to 50 V. Internal pulse width modulated (PWM) current control combined with an internal three-bit nonlinear digitalto- analog converter allows the motor current to be controlled in full-, half-, quarter-, or eighth-step (microstepping) modes. Nonlinear increments minimize the number of control lines necessary for microstepping. Microstepping provides increased step resolution, and reduces torque variations and resonance problems at low speed.
Internal circuitry determines whether the PWM current-control circuitry operates in a slow (recirculating) current-decay mode, fast (regenerative) current-decay mode, or in a mixed current-decay mode in which the off-time is divided into a period of fast current decay and with the remainder of the fixed off-time spent in slow current decay. The combination of user-selectable current-sensing resistor and reference voltage, digitally selected output current ratio; and slow, fast, or mixed current-decay modes provides users with a broad, variable range of motor control.
Internal circuit protection includes thermal shutdown with hysteresis, transient-suppression diodes, and crossover-current protection. Special power-up sequencing is not required.
The A3955 is supplied in a choice of two power packages; a 16-pin dual-in-line plastic package with copper heat-sink tabs (suffix ‘B’), and a 16-lead plastic SOIC with internally fused pins (suffix ‘LB’). For both package styles, the thermally enhanced pins are at ground potential and need no electrical isolation. Both packages are lead (Pb) free, with leadframe plating 100% matte tin.
描述
该a3955是专为驱动的一个绕组双极步进电机在微步模式。产出的额定持续输出电流± 1.5和操作电压,以50五,内部脉宽调制( PWM )电流控制结合内部三项位非线性digitalto -模拟转换器,使电机电流加以控制,在全,半年,季度或第八步(微)模式。非线性递增的数目减至最少,控制线路所需的微步。微步提供更高一步决议,并降低扭矩变化和共振问题,在低速。
内部电路决定是否PWM电流控制电路运行在一个缓慢(循环)电流衰减模式,快速(再生)电流衰减模式,或在一个混合电流衰减模式,其中关断时间分为一个时期快速电流衰减,并与其余的固定关断时间花在慢电流衰减。结合用户可选择的电流传感电阻器和参考电压数字选定的输出电流比率,并缓慢,速度快,或混合电流衰减模式为用户提供了广泛的,可变的各种电机控制。
内部电路保护包括滞后热关机等,瞬态抑制二极管,并交叉电流保护。特别功率提升排序。
该a3955是提供一个选择的两家电力包; 16引脚双列式塑料封装与铜散热制表符(后缀乙级) ,及一名十六导致塑料SOIC与内部融合别针(后缀'磅' ) 。无论包装风格,在耐热增强型别针都是在地面的潜力和需要,没有电气隔离。两款产品包装都无铅( Pb ) ,与引线框架电镀100 %雾锡。
外观图:

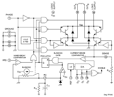
电路图:

询价热线:
0755-83283733, 83031813,33062500
QQ:623069669
MSN:sumzi003@sumzi.com sumzi006@sumzi.com
Email:sumzi@sumzi.com
http://www.sumzi.com