Production:
【Part No.】 A3955SB-T
【Category】 Full-Bridge PWM Microstepping Motor Driver!
【Packing】 16-pin DIP
【MFQ】 ALLEGRO
【Datasheet】A3955SB-T datasheet
Features
- ±1.5 A continuous output current
- 50 V output voltage rating
- Internal PWM current control
- 3-bit nonlinear DAC
- Fast, mixed fast/slow, and slow current-decay modes
- Internal transient-suppression diodes
- Internal thermal shutdown circuitry
- Crossover-current and UVLO protection
Description
The A3955 is designed to drive one winding of a bipolar stepper motor in a microstepping mode. The outputs are rated for continuous output currents to ±1.5 A and operating voltages to 50 V. Internal pulse width modulated (PWM) current control combined with an internal three-bit nonlinear digitalto- analog converter allows the motor current to be controlled in full-, half-, quarter-, or eighth-step (microstepping) modes. Nonlinear increments minimize the number of control lines necessary for microstepping. Microstepping provides increased step resolution, and reduces torque variations and resonance problems at low speed.
Internal circuitry determines whether the PWM current-control circuitry operates in a slow (recirculating) current-decay mode, fast (regenerative) current-decay mode, or in a mixed current-decay mode in which the off-time is divided into a period of fast current decay and with the remainder of the fixed off-time spent in slow current decay. The combination of user-selectable current-sensing resistor and reference voltage, digitally selected output current ratio; and slow, fast, or mixed current-decay modes provides users with a broad, variable range of motor control.
Internal circuit protection includes thermal shutdown with hysteresis, transient-suppression diodes, and crossover-current protection. Special power-up sequencing is not required.
The A3955 is supplied in a choice of two power packages; a 16-pin dual-in-line plastic package with copper heat-sink tabs (suffix ‘B’), and a 16-lead plastic SOIC with internally fused pins (suffix ‘LB’). For both package styles, the thermally enhanced pins are at ground potential and need no electrical isolation. Both packages are lead (Pb) free, with leadframe plating 100% matte tin.
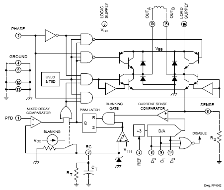
Functional Block Diagram

Contact person:
Frances New
Phone:+86-755-81832961
Fax:+86-755-83299282
Email:sumzi@sumzi.com
MSN:sumzi-frances@msn.com
http://www.sumzi.com