Products

Hall-IC

带反电动势感测的 A8904

Description:

print

tel:0755-83031813

email:sumzi@sumzi.com

share to:

Production:

管脚分布

 

询价热线:

0755-83283733, 83031813,33062500

QQ:623069669

MSN:sumzi003@sumzi.com  sumzi006@sumzi.com

Email:sumzi@sumzi.com 

http://www.sumzi.com

特点:

  • 引脚对引脚替换(适用于 A8902-A)
  • 启动整流电路
  • 无传感器的整流电路
  • 外部传感器数据流速计信号选项
  • 外部速度控制选项
  • 振荡器频率可达到 20 兆赫
  • 可编程的过流限制
  • 跨导增益选项: 500 mA/V, 250 mA/V
  • 可编程监视计时器
  • 方向控制
  • 串行端口接口
  • 与 TTL 兼容的输入
  • 实时接入的系统诊断数据输出
  • 通过串行端口或外部引脚实现的动态制动

无铅

描述

A8904 是一款三相无刷直流电动机控制器/驱动器,设计用于需要精确控制高速电动机的应用。 三个半桥式输出是低开态电阻 N 通道 DMOS 器件,能驱动最多 1.25 A 的电流。A8904 可提供完整、可靠、自主式反电动势感测、电动机启动和运行算法。 可编程的数字频率锁定环速度控制电路与线性电流控制电路一起提供精确的电动机速度调节。

串行端口允许用户设置多种功能和操作模式,如速度控制参数、启动电流限制、休眠模式和方向及诊断模式。

A8904 采用 Allegro’ BCD(双极 CMOS DMOS)流程生产,该流程是一种高级混合信号技术,可将双极、模拟和数字 CMOS 及 DMOS 功率器件集于一体。

A8904 采用 Allegro’ BCD(双极 CMOS DMOS)流程生产,该流程是一种高级混合信号技术,可将双极、模拟和数字 CMOS 及 DMOS 功率器件集于一体。 A8904SLB 采用 24针宽体 SOIC 蝙蝠翅状封装。 A8904SLP 采用带外露隔热盘的超薄 (<1.2 mm) 28 针 TSSOP 封装。 每种包装类型均为无铅产品,引脚框采用 100% 雾锡电镀。

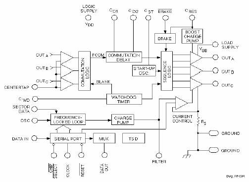
功能方框图

功能方框图

Copyright © 2002-2026Copyright @ 2017 Sumzi Electric Technical Co,.Ltd Of SHENZHEN . All rights reserved.No.11091659 for ICP Registration Purpose in Guangdong