Production:
ATS674.pdf
Features
- Tight timing accuracy over operating temperature range
- True zero-speed operation
- TPOS (True Power-On State)
- Air-gap-independent switchpoints
- High immunity to vibration
- Large operating air gaps
- Operation with supply voltages down to 3.3 V
- Digital output representing target profile
- Single-chip solution for high reliability
- Optimized Hall IC/magnet system
- AGC and reference adjust circuit
- Undervoltage lockout
Description
Recognizing the increasingly stringent requirements for EMC/EMI in automotive applications, Allegro has taken the necessary steps to design devices that are capable of withstanding the effects of radiated and conducted transients. The ATS673 and ATS674 devices have been designed specifically for this purpose. Advanced circuitry on the die allows them to survive positive and negative transient pulses on both the input and output.
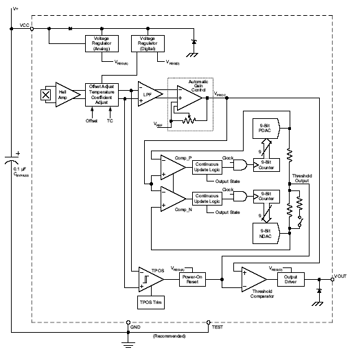
The ATS673 and ATS674 devices retain all of the same characteristics as the ATS671 and ATS672. The devices remain true zero-speed gear tooth sensors with optimized Hall IC/magnet configuration in an SIP (single in-line package). The SIP assembly consists of a molded package that holds together a samarium cobalt magnet, a pole piece, and a true zero-speed Hall IC that has been optimized to the magnetic circuit.
The sensor incorporates a single element Hall IC that switches in response to magnetic signals created by a ferrous target. The IC contains a sophisticated digital circuit designed to eliminate the detrimental effects of magnet and system offsets. Signal processing is used to provide zero-speed performance independent of air gap and also to dynamically adapt device performance to the typical operating conditions found in automotive applications, particularly cam sensing applications (reduced vibration sensitivity).
High-resolution (9-bit) peak detecting DACs are used to set the adaptive switching thresholds of the devices, ensuring high accuracy even in the presence of gear eccentricity. Hysteresis in the thresholds reduces the negative effects of anomalies in the magnetic signal (such as magnetic overshoot) associated with the targets used in many automotive applications. The ATS673 and 674 also include a low bandwidth filter that increases the noise immunity and the signal to noise ratio of the sensor.
Two options are available for output polarity, low over tooth (LT) and high over tooth (HT). For applications requiring absolute accuracy use the ATS674. The ATS673 should be used for targets with high wobble.
Functional Block Diagram

| Part Number |
Package Type |
RoHS |
Temperature |
| Compliant |
| ATS673LSETN-HT |
4-lead module |
-- |
-40 °C to 150 °C |
| ATS673LSETN-HT-T |
4-lead module |
Yes |
-40 °C to 150 °C |
| ATS673LSETN-LT |
4-lead module |
No |
-40 °C to 150 °C |
| ATS673LSETN-LT-T |
4-lead module |
Yes |
-40 °C to 150 °C |
| ATS674LSETN-HT |
4-lead module |
No |
-40 °C to 150 °C |
| ATS674LSETN-HT-T |
4-lead module |
Yes |
-40 °C to 150 °C |
| ATS674LSETN-LT |
4-lead module |
No |
-40 °C to 150 °C |
| ATS674LSETN-LT-T |
4-lead module |
Yes |
-40 °C to 150 °C |
Contact person:
Frances New
Phone:+86-755-81832961
Fax:+86-755-83299282
Email:sumzi@sumzi.com
MSN:sumzi_frances@msn.com
http://www.sumzi.com