Hall Effect ICs
Hall Element
MR Sensors
Hall Current Sensors
Speedometer Sensors
Flow Sensors
LED Flashlights
PI Latches




- Production
- Technology
- Configuration
- Download
Production:
【Part No.】 A3983SLP-T【Category】 Microstepping Motor Driver
【Packing】 24 Lead TSSOP
【MFQ】 ALLEGRO
【Datasheet】 A3983SLP-T Datasheet
A3983
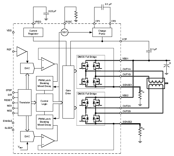
DMOS Microstepping Driver with Translator
Features and Benefits
- Small 24-pin eTSSOP package (7.8 x 4.4 x 1.2 mm)
Less than one-third the PC board space of our closest competitor. In many applications PC board space is tight, so smaller is better. Thermal resistance: RθJA 28C/W. - STEP and DIRECTION interface
Two control lines vs. eight, 10 or more control lines for competing devices. Additional I/O lines can add to system cost. Commutation tables are not required. Customer can switch to other Allegro Step/Direction interface devices without changing software. Common interface for all applications. - Synchronous rectification
Reduces power dissipation and can eliminate need for external Schottky diodes. Typically a 20% power savings. - Low Ron DMOS outputs
Reduces power dissipation. Can achieve higher average output current due to the lower die temperature rise. - Automatic slow, fast and mixed decay
Improved microstepping accuracy and reduced audible noise, an Allegro-patented feature. - 2 A peak output current
The 2 A rating is 0.5 A above most competitors. Additional safety margin for high-reliability designs. - Less than 10 A sleep mode current
New designs are requiring low current draw when disabled. Most bipolar competitors to the A3983/84 have 10 to 1000 times the current draw when disabled. - Competitive price
The A3983/84 can be priced to compete with any stepper motor driver with similar output ratings.
Description
The A3983 is a complete microstepping motor driver with built-in translator for easy operation. It is designed to operate bipolar stepper motors in full-, half-, quarter-, and eighth-step modes, with an output drive capacity of up to 35 V and ±2 A. The A3983 includes a fixed off-time current regulator which has the ability to operate in Slow or Mixed decay modes.
The translator is the key to the easy implementation of the A3983. Simply inputting one pulse on the STEP input drives the motor one microstep. There are no phase sequence tables, high frequency control lines, or complex interfaces to program. The A3983 interface is an ideal fit for applications where a complex microprocessor is unavailable or is overburdened.
The chopping control in the A3983 automatically selects the current decay mode (Slow or Mixed). When a signal occurs at the STEP input pin, the A3983 determines if that step results in a higher or lower current in each of the motor phases. If the change is to a higher current, then the decay mode is set to Slow decay. If the change is to a lower current, then the current decay is set to Mixed (set initially to a fast decay for a period amounting to 31.25% of the fixed off-time, then to a slow decay for the remainder of the off-time). This current decay control scheme results in reduced audible motor noise, increased step accuracy, and reduced power dissipation.
Internal synchronous rectification control circuitry is provided to improve power dissipation during PWM operation. Internal circuit protection includes: thermal shutdown with hysteresis, undervoltage lockout (UVLO), and crossover-current protection. Special power-on sequencing is not required.
The A3983 is supplied in a low-profile (1.2 mm maximum), 24-pin TSSOP with exposed thermal pad (package LP). It is also available in a lead (Pb) free version (suffix –T), with 100% matte tin plated leadframes.
Functional Block Diagram

Contact person:
Frances New
Phone:+86-755-81832961
Fax:+86-755-83299282
Email:sumzi@sumzi.com
MSN:sumzi_frances@msn.com

Collect
Navigate:
Description:
print
tel:0755-83031813
email:sumzi@sumzi.com








