Production:
ACS712
带 2.1 kVRMS 电压绝缘及低电阻电流导体的全集成、基于霍尔效应的线性电流传感器
特点
- 低噪音模拟信号路径
- 可通过新的滤波引脚设置器件带宽
- 5 µs 输出上升时间,对应步进输入电流
- 80 千赫带宽
- 总输出错误 1.5%(当 TA = 25°C 时)及
- 小型低厚度 SOIC8 封装
- 1.2 mΩ 内部传导电阻
- 引脚 1-4 至 5-8 之间 2.1 VRMS 最小绝缘电压
- 5.0 伏特,单电源操作
- 66 至 185 mV/A 输出灵敏度
- 输出电压与交流或直流电流成比例
- 出厂时精确度校准
- 极稳定的输出偏置电压
- 近零的磁滞
- 电源电压的成比例输出
描述
Allegro® ACS712 可为工业、汽车、商业和通信系统中的交流或直流电流感测提供经济实惠的精密解决方案。该器件封装便于客户轻松实施。典型应用包括电动机控制、载荷检测和管理、开关式电源和过电流故障保护。
该器件具有精确的低偏置线性霍尔传感器电路,且其铜制的电流路径靠近晶片的表面。通过该铜制电流路径施加的电流能够生成可被集成霍尔 IC 感应并转化为成比例电压的磁场。通过将磁性信号靠近霍尔传感器,实现器件精确度优化。 精确的成比例电压由稳定斩波型低偏置 BiCMOS 霍尔 IC 提供,该 IC 出厂时已进行精确度编程。
当通过用作电流感测通路的主要铜制电流路径(从引脚 1 和 2,到 3 和 4)的电流不断上升时,器件的输出具有正斜率 (>VIOUT(Q))。 该传导通路的内电阻通常是 1.2 mΩ,具有较低的功耗。铜线的粗细允许器件在可达 5× 的过电流条件下运行。传导通路的接线端与传感器引脚(引脚 5 到 8)是电气绝缘的。 这让 ACS712 电流传感器可用于那些要求电气绝缘却未使用光电绝缘器或其它昂贵绝缘技术的应用。
ACS712 采用小型的表面安装 SOIC8 封装。引脚架镀采用 100% 雾锡电镀,可与标准无铅 (Pb) 印刷电路板装配流程兼容。 在内部,该器件为无铅产品,倒装法使用当前豁免于 RoHS 的高温含铅焊球除外。器件在出厂装运前已完全校准。
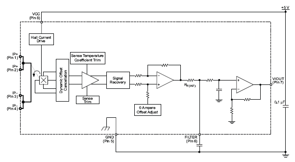
功能方框图

询价热线:
0755-83283733, 83031813,33062500
QQ:623069669
MSN:sumzi003@sumzi.com sumzi006@sumzi.com
Email:sumzi@sumzi.com
http://www.sumzi.com