Production:
【Part No.】 A3938
【Category】 Three Phase Power MOSFET Controller
【Packing】 PLCC/TSSOP/QSOP
【MFQ】 ALLEGRO
【Datasheet】 A3938 Datasheet
Features
- Drives Wide Range of N-channel MOSFETs
- Low-Side Synchronous Rectification
- Power MOSFET Protection
- Adjustable Dead-Time for Cross-Conduction Protection
- Selectable coast or dynamic brake on power-down or RESET input
- Fast/Slow Current Decay Modes
- Internal PWM Current Control
- Motor Lead Short-to-Ground Protection
- Internal 5 V Regulator
- Fault Diagnostic Output
- Thermal Shutdown
- Under-Voltage Protection
Description
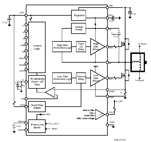
The A3938 is a three-phase, brushless dc motor controller. The A3938 high-current gate drive capability allows driving of a wide range of power MOSFETs and can support motor supply voltages to 50 V. The A3938 integrates a bootstrapped high-side driver to minimize the external component count required to drive N-channel MOSFET drivers.
Internal fixed off-time, PWM current-control circuitry can be used to regulate the maximum load current to a desired value. The peak load current limit is set by the user's selection of an input reference voltage and external sensing resistor. A user-selected external RC timing network sets the fixed off-time pulse duration. For added flexibility, the PWM input can provide speed/torque control where the internal current control circuit sets a limit on the maximum current.
The A3938 includes a synchronous rectification feature. This shorts out the current path through the power MOSFET reverse body diodes during PWM off-cycle current decay. This can minimize power dissipation in the MOSFETs, eliminate the need for external power clamp diodes, and potentially allow a more economical choice for the MOSFET drivers.
The A3938 provides commutation logic for Hall sensors configured for 120-degree spacing. The Hall input pins are pulled-up to an internally-generated 5 V reference. Power MOSFET protection features include: bootstrap capacitor charging current monitor, regulator undervoltage monitor, motor lead short-to-ground, and thermal shutdown.
Functional Block Diagram

| Part Number |
Package Type |
RoHS |
Temperature |
| Compliant |
| A3938SEQ |
32-lead PLCC |
No |
-20 °C to 85 °C |
| A3938SEQTR |
32-lead PLCC |
No |
-20 °C to 85 °C |
| A3938SLD |
38-lead TSSOP |
No |
-20 °C to 85 °C |
| A3938SLD-T |
38-lead TSSOP |
Yes |
-20 °C to 85 °C |
| A3938SLDTR |
38-lead TSSOP |
No |
-20 °C to 85 °C |
| A3938SLDTR-T |
38-lead TSSOP |
Yes |
-20 °C to 85 °C |
| A3938SLQ |
36-lead QSOP |
No |
-20 °C to 85 °C |
| A3938SLQTR |
36-lead QSOP |
No |
-20 °C to 85 °C |
Contact person:
Frances New
Phone:+86-755-81832961
Fax:+86-755-83299282
Email:sumzi@sumzi.com
MSN:sumzi_frances@msn.com
http://www.sumzi.com