Products

Hall-IC

A8904SLB 本公司热卖产品!欢迎选购~~

Description:

print

tel:0755-83031813

email:sumzi@sumzi.com

share to:

Production:

A8904
Three-Phase Brushless DC Motor Controller/Driver with Back-EMF Sensing

Pin-Out or Package

Features

  • Pin-for-pin replacement for A8902CLBA
  • Start-up commutation circuitry
  • Sensorless commutation circuitry
  • Option of external sector data tachometer signal
  • Option of external speed control
  • Oscillator operation up to 20 MHz
  • Programmable overcurrent limit
  • Transconductance gain options: 500 mA/V or 250 mA/V
  • Programmable watchdog timer
  • Directional control
  • Serial port interface
  • TTL-compatible inputs
  • System diagnostics data-out ported in real time
  • Dynamic braking through serial port or external terminal

 

Description

The A8904 is a 3-phase brushless DC motor controller/driver designed for applications where accurate control of high-speed motors is required. The three half-bridge outputs are low on-resistance, N-channel DMOS devices capable of driving up to 1.2 A. The A8904 provides complete, reliable, self-contained back EMF sensing, motor start-up, and running algorithms. A programmable digital frequency-locked loop speed control circuit together with the linear current control circuitry provides precise motor speed regulation.

A serial port allows the user to program various features and modes of operation, such as the speed control parameters, start-up current limit, sleep mode, direction, and diagnostic modes.

The A8904 is fabricated in the Allegro® BCD (Bipolar CMOS DMOS) process, an advanced mixed-signal technology that combines bipolar, analog, and digital CMOS, with DMOS power devices.

The device is provided in a 24-pin wide-body SOIC package, with 4 internally-fused leads for enhanced thermal dissipation (package LB), and a thin (<1.2 mm overall height), 28-pin TSSOP package with an exposed thermal pad Package LP). Both packages are lead (Pb) free, with 100% matte tin leadframe plating.

 

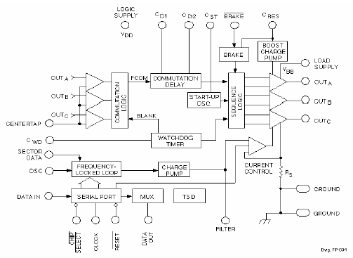
Functional Block Diagram

Functional Block Diagram

 

Contact person:
Frances New
Phone:+86-755-81832961
Fax:+86-755-83299282
Email:sumzi@sumzi.com
MSN:sumzi_frances@msn.com
http://www.sumzi.com

Copyright © 2002-2026Copyright @ 2017 Sumzi Electric Technical Co,.Ltd Of SHENZHEN . All rights reserved.No.11091659 for ICP Registration Purpose in Guangdong