Products

Hall-IC

Allegro A3983带转换器的 DMOS 微步驱动器!

Description:

print

tel:0755-83031813

email:sumzi@sumzi.com

share to:

Production:

A3983
带转换器的 DMOS 微步驱动器

管脚分布

功能及优点

  • 小型 24 个引脚 TSSOP 封装(7.8 x 4.4 x 1.2 毫米)
    与我们最接近的竞争者的 PC 主板空间的三分之一相比还要少。 多种应用情况下,PC 主板空间是有限的,因此越小越好。 热阻: RθJA 28C/W。
  • "步进"与"方向"界面
    两个控制行与竞争器件的 8、10 或更多控制行进行比较。 附加的 I/O 行可加至系统成本中。 不需要整流表。 客户可以转换至其他的 Allegro 步进/方向界面器件,而不需要改变软件。 所有应用的共用界面。
  • 同步整流
    减少功率耗散,并无需昂贵的肖特基二极管。 一般可节约 20% 的功率
  • 低 Ron DMOS 输出
    减少功率耗散。 可因较低的裸片温度上升而产生较高的平均输出电流。
  • 自驱慢、快速及混合衰减
    改善微步精确度并减少可闻噪音,这是 Allegro 专有的特性。
  • 2 安培峰值输出电流
    2 安培额定值比大多数竞争对手高出 0.5 安培。 可靠性设计产生额外的安全优势。
  • 至少 10 安培睡眠模式电流
    新设计禁用时要求低电流汲取。 A3983/84 的大多数双极竞争者禁用时要求 10 至 1000 倍的电流汲取。
  • 有竞争力的价格
    A3983/84 的定价可以与任何有相同输出率的步进电动机驱动器相抗衡。
  • A3983SLP-T PDF技术资料
    A3983.PDF

描述

A3983 是一款完全的微步电动机驱动器,带有内置转换器,易于操作。 该产品可在完整、1/2、1/4 及 1/8 步进模式时操作双极步进电动机,输出驱动性能为 35 伏特及± 2 安培。A3983 包括一个固定停机时间电流稳压器,该稳压器可在慢或混合衰减模式下操作。

转换器是 A3983 易于实施的关键。 只要在"步进"输入中输入一个脉冲,即可驱动电动机产生微步。 该程序中没有相位顺序表、高频率控制行或复杂的界面。 A3983 界面对于复杂的微处理器不可用或过载时的应用情况下是理想的器件。

A3983 内的斩波控制可自动选择电流衰减模式(慢或混合)。 当一个信号出现在"步进"输入引脚处,A3983 会确定该步进是否会在每个电动机相位中产生较高或较低的电流。 如果电荷产生较高的电流,则将该衰减模式设置为"慢"衰减。 如果电荷产生较低的电流,则电流衰减设置成混合(开始对周期达到固定停机时间的 31.25% 设置为快速衰减,然后将截止剩余周期设置为慢衰减。) 此电流衰减控制方案能减少可听到的电动机噪音、增加步进精确度并减少功率耗散。

内部同步整流控制电路用来改善脉宽调制 (PWM) 操作时的功率消耗。 内部电路保护包括: 因滞后引起的过热关机、欠压锁定 (UVLO) 及交叉电流保护。 不需要特别的通电排序。

A3983 采用低厚度(1.2 毫米,最大值)、带外露隔热盘(封装 LP)的 24 引脚 TSSOP 封装。 该产品也是无铅版本(后缀为–T),且引脚框采用 100% 雾锡电镀。

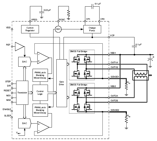
功能方框图

功能方框图

响拇指报价热线:
0755-83283733, 83031813,33062500
QQ:623069669
MSN:sumzi003@sumzi.com  sumzi006@sumzi.com
Email:sumzi@sumzi.com 
http://www.sumzi.com

 

Copyright © 2002-2026Copyright @ 2017 Sumzi Electric Technical Co,.Ltd Of SHENZHEN . All rights reserved.No.11091659 for ICP Registration Purpose in Guangdong