Products

Hall-IC

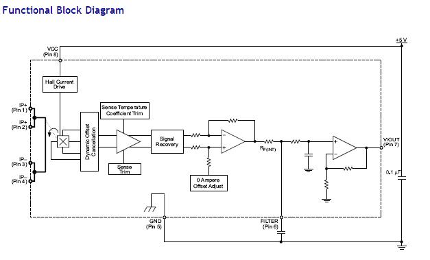
Hall Effect-Based Linear Current Sensor IC--ACS712ELCTR-30A-T

Description:

print

tel:0755-83031813

email:sumzi@sumzi.com

share to:

Production:

Features

  • Low-noise analog signal path
  • Device bandwidth is set via the new FILTER pin
  • 5 µs output rise time in response to step input current
  • 80 kHz bandwidth
  • Total output error 1.5% at TA = 25°C
  • Small footprint, low-profile SOIC8 package
  • 1.2 mΩ internal conductor resistance
  • 2.1 kVRMS minimum isolation voltage from pins 1-4 to pins 5-8
  • 5.0 V, single supply operation
  • 66 to 185 mV/A output sensitivity
  • Output voltage proportional to AC or DC currents
  • Factory-trimmed for accuracy
  • Extremely stable output offset voltage
  • Nearly zero magnetic hysteresis
  • Ratiometric output from supply voltage

ACS712.pdf

SUMZI hot offer:

ACS712ELCTR-05B-T    ACS712ELCTR-20A-T    ACS712ELCTR-30A-T

Contact person:

Willing Ms.

Phone:+86-1893 8044 669

Fax:+86-755-2264 5259

Email:sales001@sumzi.com

MSN:sales001@sumzi.com

 

 

Copyright © 2002-2026Copyright @ 2017 Sumzi Electric Technical Co,.Ltd Of SHENZHEN . All rights reserved.No.11091659 for ICP Registration Purpose in Guangdong