Production:
【产品名称】ATS667LSGTN-T
【产品类别】组合型带磁钢齿轮传感器
【产品应用】工业机械、工作速度传感、传输和交流发电机/发电机
【产品封装】4-lead module
【生产厂家】ALLEGRO
【产品包装】800 pieces/reel
【产品批号】11+ROHS(无铅 环保)
【产品价格】欢迎来电洽谈!长期供应!
【技术参数】欢迎随时咨询索取,或详细应用技术支持均可提供、应用方案也可提供。

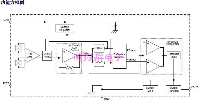
首先咱们先来看看ATS667LSGTN-T的14个特性列表。
每个特性都是具有特殊性,始无前例、真正的组合型内带磁钢齿轮传感器。
ATS667LSG
真零速、高精度齿轮齿传感器 IC
功能及优点
==1************抗磁偏置变化的可靠性增强
==2************可实现抗振动的小型信号锁定
==3************在全部工作温度范围内具有严格的工作循环和计时精确度
==4************真零速操作
==5************气隙独立开关点
==6************使用增益调整和偏置调整电路实现较大的工作气隙
==7************已定义通电状态 (POS)
==8************较宽的工作电压范围
==9************表示目标配置文件的数字输出
==10***********可实现高可靠性的单芯片感测 IC
==11***********较小的机械尺寸
==12***********已优化霍尔 IC 磁系
==13***********快速启动
==14***********欠压锁定 (UVLO)
下面给大家列出本产品的应用电路

综合描述:
ATS667LSGTN-T是一款真零速齿轮齿传感器 IC,包括封装于单个超模压封装中的经优化的霍尔 IC-稀土磁铁配置。
ATS667LSGTN-T独特的IC和封装设计可为数字齿轮齿感测应用提供用户友好型解决方案。
ATS667LSGTN-T小型封装可便于组装并与各种形状及尺寸的齿轮一同使用。
ATS667LSGTN-T结合了双元件霍尔IC,可响应铁磁目标产生的差分磁性信号而进行开关操作。
ATS667LSGTN-T IC 包含一个先进的补偿电路,以消除磁铁的不良影响和系统偏置。
模拟信号的数字处理可提供独立于气隙的真零速性能,并可就汽车应用中常见的操作条件(降低的振动灵敏度)对器件性能提供动态适应。
高分辨率峰值侦测 DAC 用于设置器件的自适应开关阈值。
阈值中的滞后可降低磁性信号中任何异常的消极效果,这些信号与用于许多汽车应用的目标相关联。
ATS667 专为传输应用优化。该器件采用无铅 4 引脚 SIP 封装,且引脚框采用 100% 雾锡电镀。
曾春华
国内销售部
深圳响拇指电子科技有限公司
手机:13802553295
电话:0755-83031813 传真:0755-83299282
MSN:sumzi006@sumzi.com Q Q: sumzi006@sumzi.com
Email:sumzi006@sumzi.com
公司地址:深圳市福田区振华路海外装饰大厦A座11楼