|
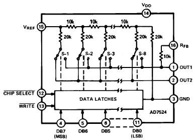
AD7524是一款低成本、8位单芯片CMOS DAC,用于与大多数微处理器直接接口。 AD7524基本上是一个带输入锁存器的8位DAC,其加载周期与一个随机存取存储器的“写入”周期类似。它采用先进的CMOS薄膜工艺制造,提供1/8 LSB精度,典型功耗小于10 mW。 最新改进的设计不再需要肖特基二极管保护,并且采用+5电源时,还能保证TTL兼容性。加载速度也已提高,可以与大多数微处理器兼容。 AD7524采用+5V至+15V电源供电,可以与大多数微处理器总线或输出端口直接接口。
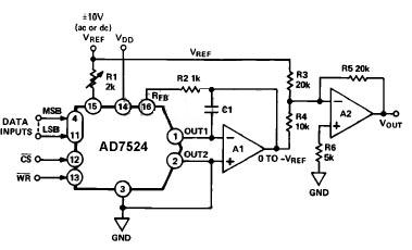
AD7524.pdf具有出色的乘法特性(二象限或四象限),因而成为许多微处理器控制增益设置和信号控制应用的理想选择。
一、AD7524引脚图

二、AD7524内图功能图

三、AD7524典型应用图


更多信息,欢迎咨询:
深圳响拇指电子科技有限公司
销售直线:0755-83031813, 83298733, 83283733
传真:0755-83299282
邮箱:sumzi006@sumzi.com sumzi009@sumzi.com sale001@sumzi.com MSN: sumzi006@sumzi.com sumzi009@sumzi.com sale001@sumzi.com
|