A3425LK-T ALLEGRO New part! Hot in stock!
【Category】 Bipolar Switch
【Package】 4-lead SIP
【MFQ】 ALLEGRO
【Datasheet】A3425LK-T Datasheet
A3425
Ultra-Sensitive Dual-Channel Quadrature Hall-Effect Bipolar Switch
Features
- Two matched Hall effect switches on a single substrate
- Sensor Hall element spacing approximately 1 mm
- Superior temperature stability
- 3.3 to 18 V operation
- Integrated ESD diode from OUTPUT and VCC pins to GND
- High-sensitivity switchpoints
- Robust structure for EMC protection
- Solid-state reliability
Description
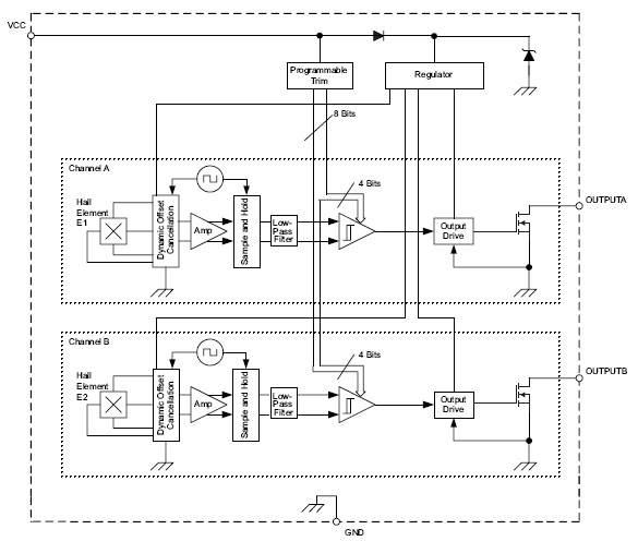
The A3425 is a dual–output-channel, bipolar switch with each channel comprising a separate complete Hall-effect sensor circuit with dedicated Hall element and separate digital output for speed and direction signal processing capability. The independent Hall elements (E1 integrated with OUTPUTA, and E2 integrated with OUTPUTB) are photolithographically aligned to better than 1 ìm. Maintaining this accurate mechanical location between the two active Hall elements eliminates the major manufacturing hurdle encountered in fine-pitch detection applications. The A3425 is a highly sensitive, temperature-stable magnetic sensing device, which is ideal for use in ring magnet-based speed and direction systems used in harsh automotive and industrial environments.
The A3425 contains two independent Hall effect switches, and has a monolithic IC that accurately locates the two Hall elements, E1 and E2, approximately 1 mm apart. The digital outputs are 90° out of phase so that the outputs are in quadrature, with the proper ring magnet design. This allows for easy processing of speed and direction signals. Extremely low-drift amplifiers guarantee symmetry between the switches to maintain signal quadrature. The patented chopper stabilization technique cancels offsets in each channel, and provides stable operation over the operating temperature and voltage ranges. An on-chip regulator allows the use of this device over a wide operating voltage range. Post-assembly factory programming provides sensitive switchpoints that are symmetrical between the two switches.
The A3425 is available in a plastic 8-pin SOIC surface mount package (L) and a plastic 4-pin SIP (K), both in two operating temperature ranges. Each package is available in a lead (Pb) free version with 100% matte tin plated leadframe.
Functional Block Diagram
Package Type
RoHS Compliant
Temperature
Comments
A3425EK
4-pin SIP
No
-40 °C to 85 °C
discontinued
A3425EK-T
4-pin SIP
Yes
-40 °C to 85 °C
new
A3425EKTN-T
4-pin SIP
--
-40 °C to 85 °C
new
A3425EL
8-lead SOIC
No
-40 °C to 85 °C
discontinued
A3425EL-T
8-lead SOIC
Yes
-40 °C to 85 °C
new
A3425ELTR
8-lead SOIC
No
-40 °C to 85 °C
discontinued
A3425ELTR-T
8-lead SOIC
Yes
-40 °C to 85 °C
new
A3425LK-T
4-pin SIP
Yes
-40 °C to 150 °C
new
A3425LKTN-T
4-pin SIP
--
-40 °C to 150 °C
new
A3425LL
8-lead SOIC
No
-40 °C to 150 °C
discontinued
A3425LL-T
8-lead SOIC
Yes
-40 °C to 150 °C
new
A3425LLTR
8-lead SOIC
No
-40 °C to 150 °C
discontinued
A3425LLTR-T
8-lead SOIC
Yes
-40 °C to 150 °C
new
Contact person:
Frances New
Phone:+86-755-81832961
Fax:+86-755-83299282
Email:sumzi@sumzi.com
MSN:sumzi-frances@msn.com
上一篇:Photocouple EL817 EVERLIGHT New Part stock! 2026-02-08
下一篇:MCP73831 Management Controller! Microchip New original part in stock! 2026-02-08

收藏本站
当前位置:






