A3972(ALLEGRO)原装现货热卖 询价专线:0755-83283733
【产品名称】 A3972
【产品类别】 电机驱动器
【产品用途】 双重微步电机驱动器
【产品规格】 24-pin DIP
【生产厂家】 ALLEGRO
【技术参数】 A3972下载 DATESHEET
A3972
Dual DMOS Full-Bridge Microstepping PWM Motor Driver
Features
- ±1.5 A, 50 V Continuous Output Rating
- Low rDS(on) DMOS Output Drivers
- Optimized Microstepping via 6-Bit Linear DACs
- Programmable Mixed, Fast, and Slow Current-Decay Modes
- 4 MHz Internal Oscillator for Digital Timing
- Serial-Interface Controls Chip Functions
- Synchronous Rectification for Low Power Dissipation
- Internal UVLO and Thermal Shutdown Circuitry
- Crossover-Current Protection
- Precision 2 V Reference
- Inputs Compatible with 3.3 V or 5 V Control Signals
- Sleep and Idle Modes
Description
Designed for pulse-width modulated (PWM) current control of bipolar microstepping stepper motors, the A3972SB is capable of continuous output currents to ±1.5 A and operating voltages to 50 V. Internal fixed off-time PWM current-control timing circuitry can be programmed via a serial interface to operate in slow, fast, and mixed current-decay modes.
The desired load-current level is set via the serial port with two 6-bit linear DACs in conjunction with a reference voltage. The six bits of control allow maximum flexibility in torque control for a variety of step methods, from microstepping to full step drive. Load current is set in 1.56% increments of the maximum value.
Synchronous rectification circuitry allows the load current to flow through the low rDS(on) of the DMOS output driver during the current decay. This feature will eliminate the need for external clamp diodes in most applications, saving cost and external component count, while minimizing power dissipation.
Internal circuit protection includes thermal shutdown with hysteresis, transient-suppression diodes, and crossover-current protection. Special power-up sequencing is not required.
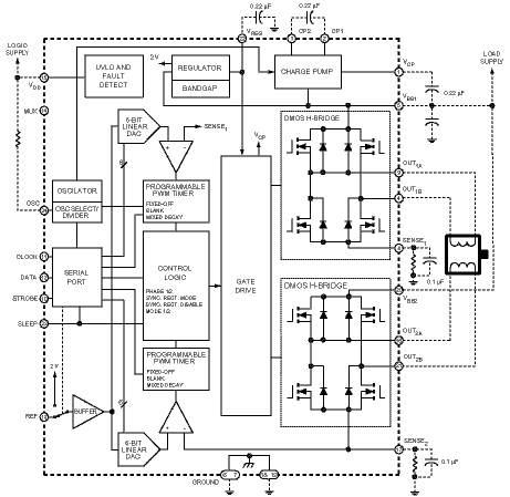
Functional Block Diagram

询价热线:
0755-83283733, 83031813,33062500
QQ:623069669
MSN:sumzi003@sumzi.com sumzi006@sumzi.com
Email:sumzi@sumzi.com
http://www.sumzi.com
上一篇:A3973 ALLEGRO 代理商 原装现货热卖 咨询专线:0755-83283733 2025-11-28
下一篇:PHILIPS代理 BB202报价 原装 现货 无铅 咨询专线:0755-83031813 2025-11-28

收藏本站
当前位置:






