SLA7032 SLA7033 (SANKEN )提供技术资料及报价
发布时间:2009-04-09 浏览:7198次
【产品名称】SLA7032M SLA7033M
【产品类别】 两相极步进电机驱动器
【产品封装】ZIP -18
【产品产家】SANKEN
【产品说明】我公司长期特价供应全新原装SANKEN SLA全系列产品 详情请登录www.sumzi.com咨询!
SLA7032M and SLA7033M
2-Phase Stepper Motor Unipolar Driver ICs
DATASHEET PDF
97032.pdf(欢迎点击下载PDF)
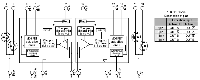
Functional Block Diagram

| Part Number | Package Type | RoHS | Part Composition/ | Temperature |
| Compliant | RoHS Data | |||
| SLA7032M | 18-pin SIP | Yes | -- | -20 °C to 85 °C |
| SLA7033M | 18-pin SIP | Yes | -- | -20 °C to 85 °C |
询价热线:
0755-83283733, 83031813,33062500
QQ:623069669
MSN:sumzi003@sumzi.com sumzi006@sumzi.com
Email:sumzi@sumzi.com
http://www.sumzi.com
上一篇:温度传感器 LM35DT NS 原装现货 热卖 2025-12-07
下一篇:MOTOROLA LF357H 优势经销商 0755-83283733 2025-12-07

收藏本站
当前位置:






