SLA7033M霍尔传感器及步进机驱动分销商,只供应原装进品产品,原装现货、提供技术资料及报价
发布时间:2009-04-09 浏览:5190次
【产品名称】 SLA7033M / SLA7033M
【产品类别】 驱动器
【产品用途】 单极步进机驱动
【产品规格】 SIP18
【生产厂家】 Sanken
【技术参数】 SLA7033 规格书下载 DATESHEET
【运用范围】 运用于汽车、电动车、跑步机等方面
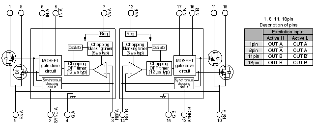
SLA7032M and SLA7033M
2-Phase Stepper Motor Unipolar Driver ICs
Functional Block Diagram

| Part Number | Package Type | RoHS | Part Composition/ | Temperature |
| Compliant | RoHS Data | |||
| SLA7032M | 18-pin SIP | Yes | -- | -20 °C to 85 °C |
| SLA7033M | 18-pin SIP | Yes | -- | -20 °C to 85 °C |
询价热线:
0755-83283733, 83031813,33062500
QQ:623069669
MSN:sumzi003@sumzi.com sumzi006@sumzi.com
Email:sumzi@sumzi.com
http://www.sumzi.com
上一篇:SLA7032M and SLA7033M霍尔传感器及步进机驱动分销商,只供应原装进品产品,原装现货、提供技术资料及报价 2025-11-22
下一篇:SLA7060M霍尔传感器及步进机驱动分销商,提供技术资料及报价 2025-11-22

收藏本站
当前位置:






