ATS616LSG 技术资料(附PDF文档)
ATS616LSG Dynamic Self-Calibrating Peak-Detecting Differential
Hall Effect Gear Tooth Sensor
Features and Benefits
• Self-calibrating for tight timing accuracy
• First-tooth detection
• Immunity to air gap variation and system offsets
• Eliminates effects of signature tooth offsets
• Integrated capacitor provides analog peak and valley information
• Extremely low timing-accuracy drift with temperature changes
• Large air gap capability
• Small, integrated package
• Optimized magnetic circuit
• Undervoltage lockout (UVLO)
• Wide operating voltage range
Description
The ATS616 gear-tooth sensor is a peak-detecting device that uses automatic gain
control and an integrated capacitor to provide extremely accurate gear edge detec-
tion down to low operating speeds. Each sensor module consists of a high-tem-
perature plastic shell that holds together a samarium-cobalt magnet, a pole piece,
and a differential open-collector Hall IC that has been optimized to the magnetic
circuit. This small package can be easily assembled and used in conjunction with a
wide variety of gear shapes and sizes.
The gear-sensing technology used for this sensor module is Hall-effect based. The
sensor incorporates a dual-element Hall IC that switches in response to differential
magnetic signals created by ferrous targets. The sophisticated processing circuitry
contains an A-to-D converter that self-calibrates (normalizes) the internal gain
of the device to minimize the effect of air-gap variations. The patented peak-
detecting filter circuit eliminates magnet and system offsets and has the ability to
discriminate relatively fast changes such as those caused by tilt, gear wobble, and
eccentricities. This easy-to-integrate solution provides first-tooth detection and
stable operation to extremely low rpm. The ATS616 can be used as a replacement
for the ATS612LSB, eliminating the external peak-holding capacitor needed by
the ATS612LSB.
The ATS616 is ideal for use in systems that gather speed, position, and timing
information using gear-tooth-based configurations. This device is particularly
suited to those applications that require extremely accurate duty cycle control or
accurate edge-detection, such as automotive camshaft sensing.
TheATS616 is provided in a 4-pin SIP that is Pb (lead) free, with a 100% matte
tin plated leadframe.
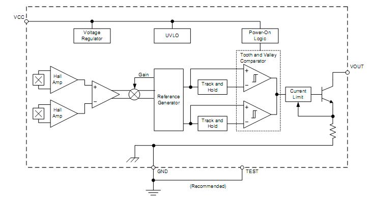
Functional Block Diagram

上一篇:AS5045 技术资料(附PDF文档) 2025-12-08
下一篇:ATS651LSH 技术资料(附PDF文档) 2025-12-08

收藏本站
当前位置:







