贴片 脉宽调制电流输出的电机驱动芯片 A3955SLB
A3955SLBTR-T 型号
ALLEGRO 品牌系列产品 A3955SLBTR-T
A3955SLBTR-T 批号 07+ROHS
A3955SLBTR-T 数量 1500
A3955SLBTR-T 封装 16-lead SOIC
A3955SLBTR-T 包装 原装包装
A3955SLBTR-T 备注 热卖中
A3955SLBTR-T PDF技术资料 欢迎索要
询价热线:
0755-83283733, 83031813,33062500
QQ:623069669
MSN:sumzi003@sumzi.com sumzi006@sumzi.com
Email:sumzi@sumzi.com
http://www.sumzi.com
A3955
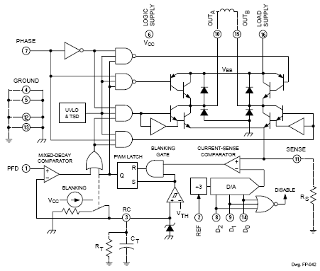
Full-Bridge PWM Microstepping Motor Driver
Features
- ±1.5 A continuous output current
- 50 V output voltage rating
- Internal PWM current control
- 3-bit nonlinear DAC
- Fast, mixed fast/slow, and slow current-decay modes
- Internal transient-suppression diodes
- Internal thermal shutdown circuitry
- Crossover-current and UVLO protection
Description
The A3955 is designed to drive one winding of a bipolar stepper motor in a microstepping mode. The outputs are rated for continuous output currents to ±1.5 A and operating voltages to 50 V. Internal pulse width modulated (PWM) current control combined with an internal three-bit nonlinear digitalto- analog converter allows the motor current to be controlled in full-, half-, quarter-, or eighth-step (microstepping) modes. Nonlinear increments minimize the number of control lines necessary for microstepping. Microstepping provides increased step resolution, and reduces torque variations and resonance problems at low speed.
Internal circuitry determines whether the PWM current-control circuitry operates in a slow (recirculating) current-decay mode, fast (regenerative) current-decay mode, or in a mixed current-decay mode in which the off-time is divided into a period of fast current decay and with the remainder of the fixed off-time spent in slow current decay. The combination of user-selectable current-sensing resistor and reference voltage, digitally selected output current ratio; and slow, fast, or mixed current-decay modes provides users with a broad, variable range of motor control.
Internal circuit protection includes thermal shutdown with hysteresis, transient-suppression diodes, and crossover-current protection. Special power-up sequencing is not required.
The A3955 is supplied in a choice of two power packages; a 16-pin dual-in-line plastic package with copper heat-sink tabs (suffix ‘B’), and a 16-lead plastic SOIC with internally fused pins (suffix ‘LB’). For both package styles, the thermally enhanced pins are at ground potential and need no electrical isolation. Both packages are lead (Pb) free, with leadframe plating 100% matte tin.
Functional Block Diagram

上一篇:现货A1302 附详细资料 2025-12-07
下一篇:HW101A 锑化铟的霍尔元件 热卖 2025-12-07

收藏本站
当前位置:






