产品概述:
ACS709
采用改进热性能封装的高带宽、快速故障响应电流传感器 IC
| ACS709LLFTR-20BB-T |
24-lead QSOP |
| ACS709LLFTR-35BB-T |
24-lead QSOP |
功能及优点
- 通过专利放大器和滤波器设计工艺实现行业领先的噪音性能,并提供 120 kHz 的带宽
- 集成屏蔽可大幅减少因高 dV/dt 信号导致电流导体至晶片的电容耦合,并可防止高端应用中的偏置漂移。
- 采用小型表面安装 QSOP24 封装
- 2100主电流路径与传感器 IC 电子元件之间具有 VRMS 的隔离电压
- 1.1 mΩ 初级导体电阻,实现低功率损耗
- 用户可设置的过流故障级别
- 过流故障信号通常可在 <2 µs 内对过流状况作出响应
- 滤波器引脚电容设置模拟信号带宽
- ±2% 典型输出误差
- 3 至 5.5 V, 单电源工作
- 厂方调整灵敏度、静态输出电压以及相关温度系数
- 稳定斩波带来稳定的静态输出电压
- 电源电压的成比例输出
应用
- 电机控制与保护
- 负载管理与过流检测
- 功率转换与电池监控 /UPS 系统
描述
Allegro® ACS709 电流传感器 IC 为工业、汽车、商业和通信系统中的电流传感应用提供经济实惠的精确解决方案。该器件采用小型表面安装封装,易于在客户应用中实施。
ACS709 具有精确的线性霍尔传感器集成电路,其铜制的电流路径靠近硅晶片的表面。外加电流流经铜制电流路径,而霍尔传感器 IC 的模拟输出电压则对外加电流产生的磁场进行线性跟踪。 ACS709 的精确性凭借该专利封装配置进一步提升,因为霍尔元件的位置与需要测量的电流十分接近。
Allegro 独有的集成屏幕技术可实现对电流导体 dV/dt 信号和杂散电场的高耐受力,确保高端应用中的低输出电压纹波和低偏置漂移。
过流输入(VOC 引脚)电压能让客户为该器件设定过流故障阈值。 当流经铜制电流路径 (介于 IP+ 和 IP– 引脚之间)的电流超过该阈值时,开路漏极过流故障引脚会转为逻辑低状态。 ACS709 的内部线性霍尔传感器 IC 由厂方编程,可实现高度精确的模拟和数字输出信号。
用于电流检测的典型铜制路径内阻是 1.1 mΩ,功率耗损很小。 而且,电流路径与该低压器件的输入和输出均已实现电气隔离。 这让 ACS709 系列传感器 IC 可用于那些要求电气隔离却未使用光电隔离器或其它昂贵隔离技术的应用。
典型应用
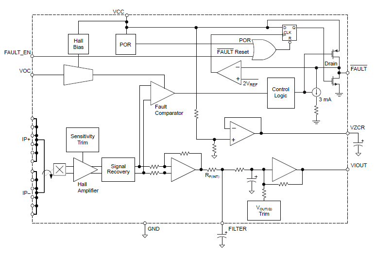
功能方框图
