A3935 技术资料及报价(附PDF文档)
Update:2007-07-27 Views:11871
A3935
Three-Phase Power MOSFET Controller
Sumzi Electronics Co., Ltd
3935.pdf
Features
- Drives Wide Range of N-Channel MOSFETs in 3-Phase Bridges
- PFM Boost Converter for Use With Low-Voltage Battery Supplies
- Internal LDO Regulator for Gate- Driver Supply
- Bootstrap Circuits for High-Side Gate Drivers
- Current Monitor Output
- Adjustable Battery Overvoltage Detection
- Diagnostic Outputs
- Motor Lead Short-to-Battery, Short-to-Ground, and Bridge-Open Protection
- Undervoltage Protection
- -40°C to 150°C, TJ Operation
- Thermal Shutdown
Description
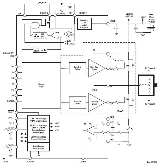
The A3935 is designed specifically for automotive applications that require high-power motors. Each provides six high-current gate drive outputs capable of driving a wide range of n-channel power MOSFETs.
A requirement of automotive systems is steady operation over a varying battery input range. The A3935 integrates a pulse-frequency modulated boost converter to create a constant supply voltage for driving the external MOSFETs. Bootstrap capacitors are utilized to provide the above battery supply voltage required for n-channel FETs.
Direct control of each gate output is possible via six TTL-compatible inputs. A differential amplifier is integrated to allow accurate measurement of the current in the three-phase bridge.
Diagnostic outputs can be continuously monitored to protect the driver from short-to-battery, short-to-supply, bridge-open, and battery under/overvoltage conditions. Additional protection features include dead-time, VDD undervoltage, and thermal shutdown.
Functional Block Diagram

| Part Number | Package Type | RoHS | Temperature |
| Compliant | |||
| A3935KJP | 48-lead LQFP | No | -40 °C to 135 °C |
| A3935KLQ | 36-lead QSOP | No | -40 °C to 135 °C |
| A3935KLQ-T | 36-lead QSOP | Yes | -40 °C to 135 °C |
| A3935KLQTR | 36-lead QSOP | No | -40 °C to 135 °C |
| A3935KLQTR-T | 36-lead QSOP | Yes | -40 °C to 135 °C |
Pre:A3933 技术资料及报价(附PDF文档) 2026-05-15
Next:A3936 技术资料及报价(附PDF文档) 2026-05-15

Collect
Navigate:






