LB1836M 技术资料及报价(附PDF文档)
DATASHEET PDF
836.pdf
Overview
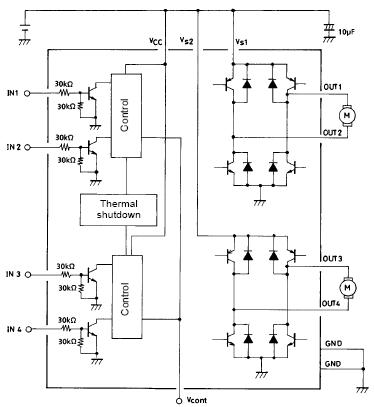
The LB1836M is a low-saturation two-channel bidirectional
motor driver IC for use in low-voltage applications.
The LB1836M is a bipolar stepper-motor driver IC that is ideal
for use in printers, FDDs, cameras and other portable devices.
Features
. Low voltage operation (2.5 V min)
. Low saturation voltage (upper transistor + lower transistor
residual voltage; 0.40 V typ at 400 mA).
. Parallel connection
(Upper transistor + lower transistor residual voltage; 0.5 V
typ at 800 mA).
. Separate logic power supply and motor power supply
. Brake function
. Spark killer diodes built in
. Thermal shutdown circuit built in
. Compact package (14-pin MFP)
Design Notes
If large current flows on the power supply (VS) line and the GND line, then in some applications and layouts, misoperation due to
line oscillation may result.
The modes during which large current flows are as follows:
. Motor surge current when the DC motor starts up or when it shifts rotation directions (forward O reverse).
. Passthrough current generated within the IC when shifting rotation directions (forward O reverse) or when shifting from
forward/reverse rotation to braking, or vice versa.
The following points should be kept in mind regarding the pattern layout:
..Keep the wiring lines thick and short in order to reduce wiring inductance between the power supply (VInsert a passthrough capacitor near the IC. (Maximum effect is obtained by inserting the passthrough capacitor between VS) and GND.Sand
. If the CPU and the LB1836M are mounted on separate boards and the difference between the ground potential of each board isthe pin 7 GND at the closest distance possible.
large, install resistors of about 10 k??in series between the CPU and the LB1836M inputs.






上一篇:LB1838M 技术资料及报价(附PDF文档) 2026-04-12
下一篇:NJM2624AM 技术资料及报价(附PDF文档) 2026-04-12

收藏本站
当前位置:






